B Cell Proliferation Assay Service
Accurately measuring B cell proliferation is a precision mandate for determining the viability of your vaccine, immunotherapy, or autoimmune drug candidate. Creative Biolabs' service is engineered to move beyond simple bulk assays, delivering high-resolution mechanistic data essential for lead optimization and safety assessment. Our assays quantify key metrics like the number of cell divisions, total cell viability, and clonal expansion, enabling you to deeply understand the immunological response. We focus on solving the most challenging immunological questions facing biopharma today, ensuring your data is robust and actionable.
Background What We Can Offer Workflow Publication Why Choose Us FAQs Customer Review Related Services Contact Us
Scientific Background: B Cell Proliferation and Therapeutic Relevance
B lymphocytes are essential for adaptive immunity, transitioning through activation and rapid proliferation into antibody-secreting plasma cells and long-lived memory cells. Assays measuring this proliferative capacity are foundational to immunological research. Our dual-modality service builds upon recognized scientific requirements, combining sensitive high-throughput quantification with single-cell mechanistic tracking. This robust approach is critical for studying complex phenomena, such as Treg-driven B cell activation that is vital for achieving protective humoral responses without inducing excessive inflammation in advanced vaccine development.
Gold-Standard Methodology: Advanced Flow Cytometry & High-Sensitivity Luminescence
We understand that the success of your studies depends on the sensitivity and specificity of the detection platform. Our comprehensive service integrates two gold-standard technologies to provide a multi-layered view of B cell activity:
|
Method
|
Key Benefit
|
Primary Application
|
|
Advanced Flow Cytometry
|
-
Antigen-specific tracking;
-
Pathway analysis & Antagonism detection;
-
Germinal center (GC) B cell analysis.
|
-
Rational vaccine design;
-
Mechanism of action studies;
-
Immunodeficiency characterization.
|
|
High-Sensitivity Luminescence
|
-
High sensitivity;
-
Rapid readout;
-
Wide linear range.
|
-
High-throughput screening (HTS);
-
IC50/EC50 determination.
|
Ready to advance your B cell research with unparalleled precision and gain actionable, mechanistic insights? Reach out to our expert team today.
Workflow Details: From Sample Submission to Mechanistic Report
The Creative Biolabs workflow is structured into clear phases, maximizing data quality and client transparency. This comprehensive process is designed for optimal visualization as a project management flowchart.
Publication
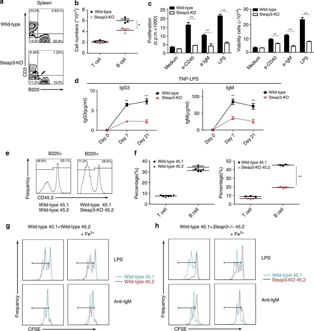
This study reveals an iron-dependent epigenetic mechanism controlling B cell proliferation and humoral immunity. Iron deficiency or STEAP3 deletion impairs B cell function and antibody responses in mice. Iron acts as a cofactor for JmjC-domain histone demethylases (KDM2B, KDM3B, KDM4C). These enzymes remove repressive H3K9me marks at the cyclin E1 promoter, driving the G1/S phase transition. This links trace element availability to adaptive immunity, impacting vaccine efficacy in iron-deficient populations.
Fig.1 Compromised mature B-cell compartment and proliferative capacity in mice. 1
Why Choose Us
Creative Biolabs distinguishes itself by combining over two decades of dedicated immunological experience with proprietary advanced technological platforms. Our integrated dual-modality platform utilizes both luminescence for massive scalability and flow cytometry for deep, single-cell resolution, providing comprehensive data. We ensure unrivaled antigen specificity using antigen tetramers combined with essential decoy controls to eliminate artifactual binding. Furthermore, our expertise in stimulation panel design enables advanced functional defect localization, allowing us to define precise signaling mechanisms, including the modulatory role of the Treg-B cell axis, crucial for advanced therapeutic research.
Experience the Creative Biolabs Advantage - Get a Quote Today
FAQs
Q1: How do you guarantee the B cell proliferation results are specific to my antigen and not just background noise or non-specific binding?
A1: We guarantee specificity through our advanced flow cytometry approach. This rigorous methodology allows us to rigorously gate out B cells that non-specifically bind to fluorochromes, ensuring your data reflects only true antigen-specific proliferation.
Q2: Our therapy is an adjuvant. Can you assess its role in mitigating risks like vaccine-associated enhanced disease (VAERD) in parallel with efficacy?
A2: Yes, this is a core strength of our service. We establish specialized co-culture systems to analyze the T cell-B cell axis, focusing on how your adjuvant impacts the balance of helper T cells (Th) and regulatory T cells (Tregs).
Q3: What is the typical cell source required, and does your assay work with both human and mouse samples?
A3: Our protocols are highly adaptable and work seamlessly with both human and mouse cells. We routinely use human peripheral blood mononuclear cells (PBMCs) and isolated mouse splenocytes or lymph node samples.
Customer Review
-
High-Resolution Data
Using Creative Biolabs' service in our research has significantly improved the resolution of our dose-response curves, allowing us to reliably distinguish between the EC50 of our candidate biologic and the standard LPS control. - Dr. J***s G
-
Antigen-Specific MoA
Creative Biolabs solved our problem of high background noise, allowing us to accurately track the division history of autoantigen-specific B cells and confirm our drug's mechanism of suppressing hyper-proliferation in a complex lupus model. - K***y L
Related Services
To fully leverage the insights gained from your B cell proliferation assay service and accelerate your therapeutic pipeline, Creative Biolabs recommends integrating the following complementary services:
Tregs Migration Assay
Creative Biolabs offers premier Tregs migration assay services. We use FACS for high-purity isolation, perform transwell assays and real-time cell tracking, and analyze chemokine gradients (CCL19, CXCL12) to study Treg cell movement and function.
Learn More →
Dendritic Cell Engineering Service
Creative Biolabs offers dendritic cell (DC) engineering services for immunotherapy. We optimize DCs via antigen loading and genetic modification (viral vectors/RNA transfection) to enhance T cell activation and anti-tumor immune responses, targeting cancers and infections.
Learn More →
Contact Us
Don't let fundamental gaps in immune assessment slow your pipeline. Precision B cell proliferation data is the foundation of confident decision-making in drug development.
Ready to elevate your B cell analysis? Contact our specialist team today to discuss your specific compound, model system, and desired regulatory endpoint. We are committed to translating complex biology into clear, impactful results that propel your novel therapies toward clinical success.
Reference
-
Jiang, Yuhang, et al. "Iron-dependent histone 3 lysine 9 demethylation controls B cell proliferation and humoral immune responses." Nature communications 10.1 (2019): 2935. Distributed under Open Access license CC BY 4.0, without modification. https://doi.org/10.1038/s41467-019-11002-5