Human Colon Cell HT-29 based Proliferation Assay Service
Creative Biolabs delivers essential quantitative data that bridges early-stage compound screening and advanced preclinical development. By utilizing the gold-standard HT-29 model, a highly characterized human colon adenocarcinoma cell line, we provide validated cytotoxicity and growth inhibition metrics that are directly predictive of xenograft tumor suppression. This service is your first critical step in de-risking a compound, providing the quantitative evidence needed to justify moving to expensive in vivo testing and securing early-stage funding.
Background What We Can Offer Workflow Publication Why Choose Us FAQs Customer Review Related Services Contact Us
HT-29: The Gold Standard Model for Colorectal Adenocarcinoma
The HT-29 human colon adenocarcinoma cell line is the non-negotiable in vitro benchmark due to its epithelial fidelity and robust, predictable growth kinetics, making it ideal for standardized cytotoxicity assays. Its high relevance for targeted therapy comes from natively expressing critical targets like IGF-IR. The HT-29 model is uniquely validated for comprehensive mechanism-of-action (MOA) studies, allowing deep dives into apoptosis (caspases, PARP) and high-resolution cell cycle analysis. Furthermore, its retention of migratory capabilities and superior in vivo predictiveness (xenograft formation) establishes it as an essential bridge model for preclinical development.
Key Deliverables and Solutions
Quantitative Efficacy
Precise calculation of growth inhibition concentration 50% (GI50), total growth inhibition (TGI), and lethal concentration 50% (LC50) values across a robust dose-response curve, providing the critical concentration data required for lead optimization and patent claims.
Targeted MOA Insights
Options for integrating deep mechanistic studies, including cell cycle analysis (to identify arrest phases), apoptosis tracking (Caspase activation, PARP cleavage), and migratory inhibition via wound healing assays.
Regulatory-Grade Data
Generation of standardized, reproducible data suitable for inclusion in your IND-enabling regulatory submissions.
Contact us today to discuss your compound library screening requirements and accelerate your next-generation colon cancer therapeutic.
Workflow: From Compound Submission to Actionable Data
Our service follows a meticulously structured, transparent, and scalable workflow, designed for seamless integration into your drug discovery pipeline.
Publication
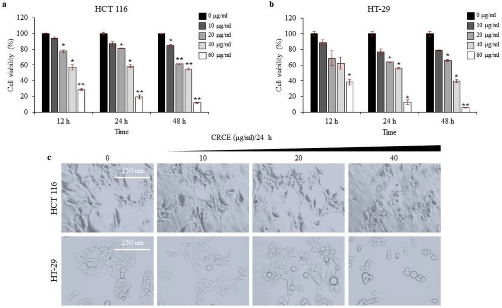
This study investigates the anti-cancer effects of a cinnamaldehyde-rich cinnamon extract (CRCE) against human colorectal cancer (CRC) cell lines (HCT 116 and HT-29). CRCE demonstrates significant anti-cancer activity by systematically inhibiting cell viability, proliferation, and migration. The primary cytotoxic mechanism involves triggering mitochondrial stress and activating the caspase-dependent apoptotic pathway. These findings support CRCE's potential as a promising natural agent for CRC intervention, offering a complementary therapeutic strategy with a favorable safety profile due to its dietary origin.
Fig.1 Cytotoxicity of CRCE in colorectal cancer cells. 1
Why Choose Us
Our human colon cell HT-29 based proliferation assay service is backed by two decades of specialization in immuno-oncology and engineered for both maximum sensitivity and predictive power. We don't just provide data; we provide scientific assurance and high-impact intelligence.
Key Advantages for Drug Developers:
Superior Luminescence Sensitivity
We use ATP based luminescence detection for significantly higher sensitivity and wider dynamic range than colorimetric methods (MTT/WST-1), eliminating spectral interference for cleaner dose-response curves.
Comprehensive MOA Integration
We transform proliferation hits into deep mechanistic insights using validated protocols for apoptosis (Caspase analysis), cell cycle analysis, and anti-migration assays, providing critical evidence for strong patent and MOA claims.
Superior In Vivo Predictiveness
Strong GI50/TGI values from our standardized assay provide a strong, published rationale for prioritizing your compound for subsequent in vivo xenograft trials, significantly reducing preclinical risk.
20 Years of IO Specialization
Our methods are continually refined based on decades of proprietary and published knowledge, ensuring the most accurate and current protocols for colorectal cancer cell lines.
Experience the Creative Biolabs Advantage - Get a Quote Today
FAQs
Q: Why is Luminescence detection superior to older methods like MTT or WST-1 for the HT-29 assay?
A: Luminescence measures cellular ATP, offering significantly higher sensitivity and a wider dynamic range. Crucially, it avoids spectral interference from test compounds that are often highly colored or fluorescent, which can lead to false results in colorimetric assays like MTT.
Q: Can this assay be customized to test non-cytotoxic agents (e.g., cytostatic inhibitors)?
A: Absolutely. While the assay is robust for measuring cell death (cytotoxicity), we can extend the treatment duration and integrate clonogenic assays to accurately assess compounds that simply halt proliferation (cytostasis) rather than inducing immediate cell death.
Q: How does the HT-29 in vitro data translate to in vivo studies?
A: The HT-29 cell line has a well-documented ability to form highly reproducible xenograft tumors in mice. Achieving strong GI50/TGI values in our standardized assay provides a strong, published-data-supported rationale for prioritizing your compound for subsequent expensive and time-consuming in vivo efficacy trials.
Customer Review
-
High Predictiveness
Using Creative Biolabs' HT-29 proliferation assay in our research has significantly improved the correlation between our in vitro and in vivo results. The GI50 values were spot on, saving us months of wasted xenograft resources. - S.*ith
-
Mechanistic Depth
The integration of the Caspase-3/9 activation and PARP cleavage data alongside the basic proliferation screen gave us a full picture of the apoptotic pathway activation, moving our MOA studies forward instantly. - L.*Mns
Related Services
To ensure a seamless transition through your oncology pipeline, Creative Biolabs offers several complementary services that build directly upon the HT-29 proliferation assay data:
In Vivo Modeling Services of Anti-Cancer Resistance
Creative Biolabs offers a novel in vivo model platform to study and overcome cancer drug resistance, accounting for the complex tumor microenvironment and guiding combination therapies.
Learn More →
Patient Derived Xenografted Models
Creative Biolabs offers over 400 fully characterized patient-derived xenograft (PDX) models across various cancer types, available for both immunocompromised and humanized mice preclinical IO testing.
Learn More →
Contact Us
Creative Biolabs' HT-29 based proliferation assay service is a reliable, high-sensitivity platform engineered to provide the actionable data you need to confidently advance your colorectal cancer therapeutics. By integrating gold-standard cell biology with superior luminescence detection and optional mechanistic analysis (migration, cell cycle, apoptosis), we provide a complete in vitro validation package.
To discuss your compound screening requirements, receive a detailed quote, or learn how our customized HT-29 assay can accelerate your drug discovery timeline, please reach out to our specialist team today.
Reference
-
Nile, Arti, et al. "Cinnamaldehyde-Rich Cinnamon Extract Induces Cell Death in Colon Cancer Cell Lines HCT 116 and HT-29." International Journal of Molecular Sciences 24.9 (2023). Distributed under Open Access license CC BY 4.0, without modification. https://doi.org/10.3390/ijms24098191