Human Colon Cell SW-620 based Proliferation Assay Service
Creative Biolabs provides a comprehensive, preclinical solution for quantifying the anti-proliferative activity of novel compounds using the highly relevant SW-620 cell line, a critical model derived from metastatic human colon adenocarcinoma. This assay is specifically designed to deliver crystal-clear, statistically robust data on drug potency against aggressive cancer phenotypes. Our platform offers precision IC50 determination and mechanistic insights essential for confidently advancing your lead compounds.
Background What We Can Offer Workflow Publication Why Choose Us FAQs Customer Review Related Services Contact Us
The Indispensable Relevance of the SW-620 Cell Line
The SW-620 cell line is a meticulously validated model of metastatic human colon adenocarcinoma, capturing the aggressive, multi-drug resistance phenotype seen clinically. Derived from a lymph node metastasis, it inherently reflects metastatic potential and therapeutic evasion. The model is indispensable for studying key molecular pathways and provides a relevant platform to investigate metabolic reprogramming and inhibitors of enzymes. Focusing on SW-620 ensures your screen targets an aggressive, clinically relevant phenotype, mitigating the risk of misleading results from simpler models.
Key Deliverables and Problem-Solving Capabilities
Precise Efficacy Quantification
We determine accurate pharmacological parameters, including growth inhibition (GI50), total growth inhibition (TGI), and 50% lethal concentration (LC50) values, across customized timepoints. This data defines the therapeutic window of your compound against advanced CRC cells.
Benchmarking Efficacy
We test your agent against relevant positive control drugs and existing therapies (e.g., fluorouracil) to provide necessary benchmarking data, establishing the competitive advantage of your lead compound.
MDR Strategy Guidance
By leveraging the inherent multi-drug resistant (MDR) phenotype of SW-620 (high ABCB1 efflux pump activity), we provide essential data to guide combination therapy strategies, identifying agents that can bypass or reverse resistance.
Mechanistic Validation Support
The assay serves as the foundational data for deeper molecular studies, enabling you to confirm that your compound affects known targets like the PI3K/AKT signaling axis or triggers critical cell processes like apoptosis or cell cycle arrest.
To discuss your specific project needs and begin designing your customized SW-620 proliferation assay, contact our expert team today.
Workflow: Comprehensive SW-620 Proliferation Assay Service
Our service follows a rigorous, systematic workflow, ensuring every stage is transparent and designed to guarantee reproducible, high-quality results suitable for critical decision-making in your oncology program.
Publication
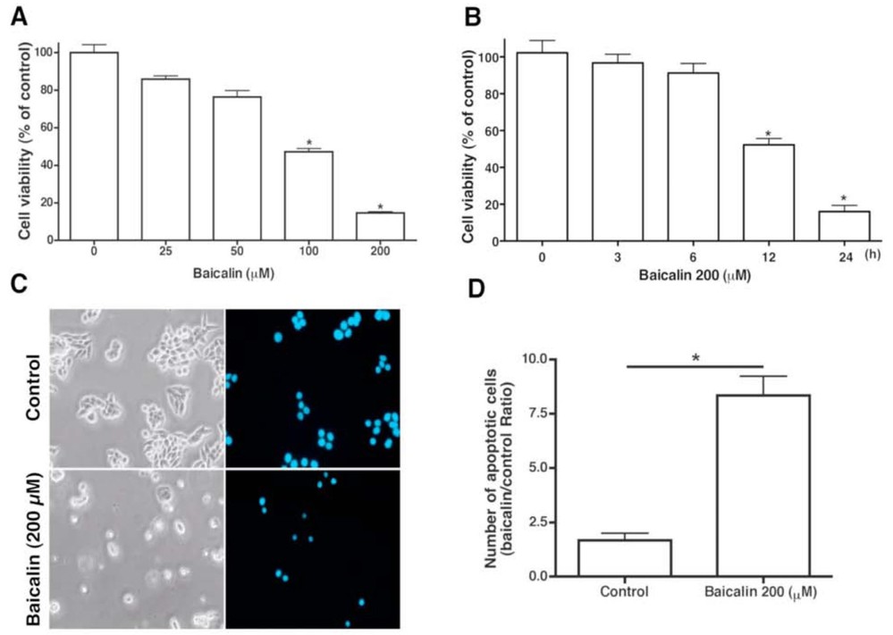
This study investigates the antitumor efficacy of Baicalin, a principal flavonoid from Scutellaria baicalensis, against human SW620 colorectal carcinoma cells. Baicalin significantly inhibits cell proliferation and induces dose- and time-dependent apoptotic cell death. This effect is mediated by the generation of reactive oxygen species (ROS), which activates both the intrinsic and extrinsic apoptosis pathways, evidenced by caspase-9, -8, and -3 activation. Crucially, in vitro findings are corroborated by in vivo experiments showing marked tumor suppression in mouse xenografts without observable toxicity, positioning Baicalin as a potent, natural therapeutic candidate.
Fig.1 Baicalin exerts anti-proliferative and pro-apoptotic effects in human SW620 colorectal cancer cells. 1
Why Choose Us
Creative Biolabs stands apart due to our specialized focus on oncology and commitment to predictive models. Our exclusive focus on the SW-620 line, a lymph node metastasis model, ensures your data reflects advanced, aggressive cancer, providing high clinical predictability. We favor the luminescent ATP assay for its superior sensitivity and wider range, yielding more accurate GI50/TGI values than colorimetric methods. Furthermore, our MDR expertise allows for expert interpretation of how your compound interacts with the ABCB1-mediated drug evasion phenotype, which significantly reduces attrition risk in later development stages.
Experience the Creative Biolabs Advantage - Get a Quote Today
FAQs
Q: Why should I choose the metastatic SW-620 line over a primary CRC cell line for my proliferation screening?
A: The SW-620 line, sourced from a lymph node metastasis, inherently models aggressive disease and MDR. This high-fidelity model acts as a more challenging, and therefore more predictive, screen for agents destined for advanced cancer patients.
Q: Can the SW-620 assay be used for both small molecules and biologics like therapeutic antibodies?
A: Yes, the assay is highly versatile. We routinely test both small molecules and biologics. For larger molecules like therapeutic antibodies, we often optimize incubation times and concentrations to ensure target engagement and internalization kinetics are fully accounted for, giving you a comprehensive result.
Q: What are the key advantages of the luminescent ATP method compared to the classic MTT or XTT assays?
A: Our preferred luminescent ATP method directly measures cellular energy (ATP), offering superior sensitivity and a wider dynamic range than colorimetric methods like MTT. This ensures higher accuracy, lower variance, and the ability to detect subtle growth inhibition at very low, clinically relevant compound concentrations.
Customer Review
-
High Predictive Value
Using Creative Biolabs' service in our research has significantly improved our confidence in lead selection. The data generated from this metastatic model aligns much better with our subsequent animal studies compared to the primary cell lines we previously used. - Dr. La*Rss
-
Technical Precision
Using Creative Biolabs' service in our research has significantly facilitated the profiling of highly potent, low-concentration compounds. Their choice of the luminescent ATP assay over MTT provided the necessary sensitivity and dynamic range to accurately determine GI50 values, which was crucial for our project. - Mr. Tm*Hrris
Related Services
To fully leverage the data generated from your human colon cell SW-620 based proliferation assay service, Creative Biolabs strongly recommends integrating these complementary services into your development plan:
Humanized Models
Creative Biolabs offers a wide range of humanized mice models that harbor human immune cells, serving as powerful, on-the-shelf tools for cancer immunotherapy testing.
Learn More →
Metabolite Profiling Service
Creative Biolabs offers comprehensive metabolite profiling services using high-resolution LC-MS/MS to identify IP fate, toxic metabolites, and active intermediates for drug discovery and safety studies.
Learn More →
Contact Us
Creative Biolabs is dedicated to providing the highest-fidelity preclinical data. Our specialized human colon cell SW-620 based proliferation assay service is your assurance of accurate, predictive efficacy screening against metastatic colorectal cancer.
Contact Our Team for More Information and to Discuss Your Project
Reference
-
Chen, Wen-Cheng, et al. "Baicalin Induces Apoptosis in SW620 Human Colorectal Carcinoma Cells in Vitro and Suppresses Tumor Growth in Vivo." Molecules 17.4 (2012): 3844-57. Distributed under Open Access license CC BY 4.0, without modification. https://doi.org/10.3390/molecules17043844