Creative Biolabs-Immuno-oncology

MHC-associated Peptide Proteomics (MAPPS) Assay Service

Introduction Workflow Publication Applications Why Choose Us FAQs Customer Review Related Services Contact Us

MAPPS Assay

Immunogenicity generally refers to the ability of a therapeutic product to elicit an immune response in the body, such as the production of anti-drug antibodies (ADAs). In recent years, methods for MHC-associated peptide proteomics (MAPPS) have been developed for the identification of peptide sequences derived from therapeutic proteins. Creative Biolabs provides the MAPPS assay to help you identify peptides processed and presented by MHC during your research.

Our Service

Creative Biolabs offers MAPPS assays that allow the identification of peptides naturally processed and presented by MHC. The MAPPS assay can be used to determine immunoassay epitopes on the one hand, and directly identify peptides presented by antigen-presenting cells to T cells on the other. In detail, MAPPS assay resolves protein epitopes presented to T cells by HLA molecules and identifies peptides by the methods of HLA-peptide complex extraction, peptide elution, and sequencing mass spectrometry to identify peptide epitopes.

Fig.1 Assay procedure of MAPPS. (Karle, 2020)

The MAPPS assay consists of multiple steps:
Step 1: Monocytes are isolated from the buffy coat and differentiate into DCs in vitro.
Step 2: The DC load subsequently has the blood pressure of interest.
Step 3: After cleavage, HLA class II molecules are isolated by immunocapture, the eluted peptides are analyzed by LC-MS.
Step 4: The results were searched in the database to identify the peptides.

Fig.1 Assay procedure of MAPPS.1, 3

Publication

This publication introduces the MAPPS assay as a valuable tool for assessing the immunogenicity of therapeutic proteins. The study uses well-characterized variants of recombinant Factor VIIa (FVIIa) to evaluate the assay's utility. The findings reveal a correlation between a protein's affinity for MHC II and the number of peptides identified in a MAPPS assay, which in turn correlates with reduced T-cell responses. The authors highlight that the MAPPS assay is the only method that provides information on both the processing of a protein into peptides and the presentation of those peptides on the MHC. The study concludes that MAPPS can identify relevant T cell epitopes, which may contribute to the development of safer biologics with lower immunogenic potential.

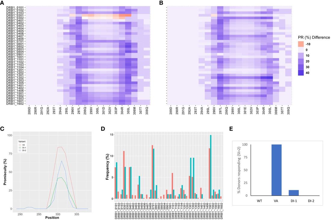
Fig.2 Comparative immunogenicity assessment of deimmunized variants DI-1 and DI-2. (OA Literature)Fig.2 Immunogenicity assessment of deimmunized variants DI-1 and DI-2.2, 3

Applications of MAPPS Assay

Why Choose Us?

Creative Biolabs leads in MHC-peptidome analysis, offering a MAPPS assay with unparalleled advantages. Our team of experienced immunologists and proteomic scientists leverages over two decades of expertise. Our assay provides unrivaled sensitivity and specificity, detecting low-abundance peptides with cutting-edge mass spectrometry. We offer comprehensive coverage for both MHC Class I and Class II peptidomes, providing a holistic understanding of cellular antigen presentation. Our proprietary enrichment protocols ensure superior data quality and reproducibility. Creative Biolabs provides customized, flexible solutions tailored to your specific research needs and adheres to stringent quality control standards, ensuring reliable and impactful results.

Get a Quote Today and unlock the full potential of your immunological research!

Common Questions

Here are some common questions we receive about our MAPPS assay at Creative Biolabs. We encourage you to reach out for more detailed discussions tailored to your specific research.

Q1: What types of samples can I submit for the MAPPS assay?

A1: Creative Biolabs can process a wide range of biological samples, including various adherent or suspension cell lines, primary cells, fresh-frozen tissue biopsies, and even some biofluids. The quality and quantity of the starting material are crucial for optimal results, and our expert team can guide you on the best sample preparation methods to ensure success.

Q2: How does MAPPS compare to in silico peptide prediction methods?

A2: In silico tools predict MHC-binding peptides, but Creative Biolabs' MAPPS Assay empirically identifies peptides naturally processed and presented on the cell surface. This approach validates predictions and discovers novel, unexpected antigens missed by computational methods, providing a more comprehensive immunological picture.

Q3: Can your MAPPS assay distinguish between MHC Class I and Class II peptides?

A3: Absolutely. Our MAPPS assay is meticulously designed to specifically isolate and analyze both MHC Class I and Class II-associated peptides independently. This capability provides a comprehensive and nuanced view of both endogenous (typically Class I) and exogenously derived (typically Class II) antigen presentation pathways, offering a complete immunological picture.

Customer Review

  • Unprecedented Depth
    Using Creative Biolabs' MAPPS assay in our research has significantly improved our ability to identify low-abundance MHC-I peptides, which was critical for uncovering novel viral epitopes. The depth of coverage we achieved was truly unprecedented, allowing us to pursue targets we previously couldn't detect. - Dr. An S*h
  • Accelerated Neoantigen Discovery
    The MAPPS service from Creative Biolabs greatly facilitated our neoantigen discovery pipeline. Their bioinformatics support was exceptional, allowing us to quickly prioritize and validate promising neoantigen candidates for our personalized cancer vaccine program, saving us valuable time and resources. - Prof. Ma J*s

Related Services

To further support your immunology and drug discovery endeavors, Creative Biolabs offers a comprehensive suite of complementary services that can be seamlessly integrated with our MAPPS assay, providing end-to-end solutions for your research goals.

Neoantigen-based Cancer Immunotherapy Development Services

Creative Biolabs has a premier platform for developing neoantigen-based cancer immunotherapies, including TCR-T, CAR-T, bispecific antibodies, and vaccines. These therapies stimulate strong, long-lasting immune responses with high tumor specificity, making them a promising future strategy.

Learn More →

Venom Peptides Synthesis Service

Venom peptides are used to treat pain, cancer, and other diseases. Creative Biolabs provides expertise and services for venom peptide research, including peptide synthesis and recombinant peptide synthesis, allowing you to explore these peptides through structural, cellular, or animal studies.

Learn More →

Contact Us

The future of immunology and therapeutic development hinges on a deeper, more precise understanding of antigen presentation. With Creative Biolabs' MAPPS assay, you gain a powerful, empirical tool to navigate this complex immunological landscape with unparalleled precision and confidence. We are deeply committed to empowering your research with superior data quality, insightful expert analysis, and a truly collaborative partnership approach. Let our years of experience at the forefront of biological innovation drive your next groundbreaking discovery.

Professional consultation guides before, during, and after the project. Please contact us for your tailored solution.

References

  1. Karle, Anette C. "Applying MAPPs assays to assess drug immunogenicity." Frontiers in immunology 11 (2020): 698. DOI: https://doi.org/10.3389/fimmu.2020.00698
  2. Jankowski, Wojciech, et al. "The MHC Associated Peptide Proteomics assay is a useful tool for the non-clinical assessment of immunogenicity." Frontiers in Immunology 14 (2023): 1271120. DOI: https://doi.org/10.3389/fimmu.2023.1271120
  3. Distributed under Open Access license CC BY 4.0, without modification.

For Research Use Only | Not For Clinical Use

Online Inquiry
Copyright © 2026 Creative Biolabs. All Rights Reserved.
ISO 9001 Certified - Creative Biolabs Quality Management System.