Creative Biolabs-Immuno-oncology

Oligodendrocyte Progenitor Cells (OPCs) Assay Service

Introduction Featured Services Applications Highlights FAQs Resources Related Sections

Creative Biolabs is proud to offer high-quality and innovative assay solutions for oligodendrocyte progenitor cell (OPC) studies. As an essential part of neuroscience and immunotherapy studies, OPC assays are vital to discovering how these special cells work and how they can be therapeutically applied. Through specialty services including OPC migration assays, biomarker identification, and drug screening through high-throughput technology, Creative Biolabs provides scientists with the capability to dig deep into neurological problems and drive breakthrough treatments faster.

Introduction of OPCs

OPCs, also known as NG2-glial cells, are the most prolific cell types in the adult central nervous system. The fundamental role of OPCs is to act as progenitor cells of oligodendrocytes, while OPCs also have many other functions, such as regulating the metabolic environment, interacting and regulating neuronal function directly, and maintaining the blood-brain barrier (BBB), and regulating inflammation. Fully understanding the biological function of OPCs is of great clinical significance for the occurrence and treatment of various neurological diseases. Based on our unrivaled expertise and experiences in neuroscience research, we can provide various OPC assay services for global clients to speed up the development of projects.

Fig.1 Illustration showing OPC integration into neural circuits via diverse pathways.Fig.1 Integration of OPCs into neural circuits occurs through multiple pathways.1,5

Key Services for OPC Research

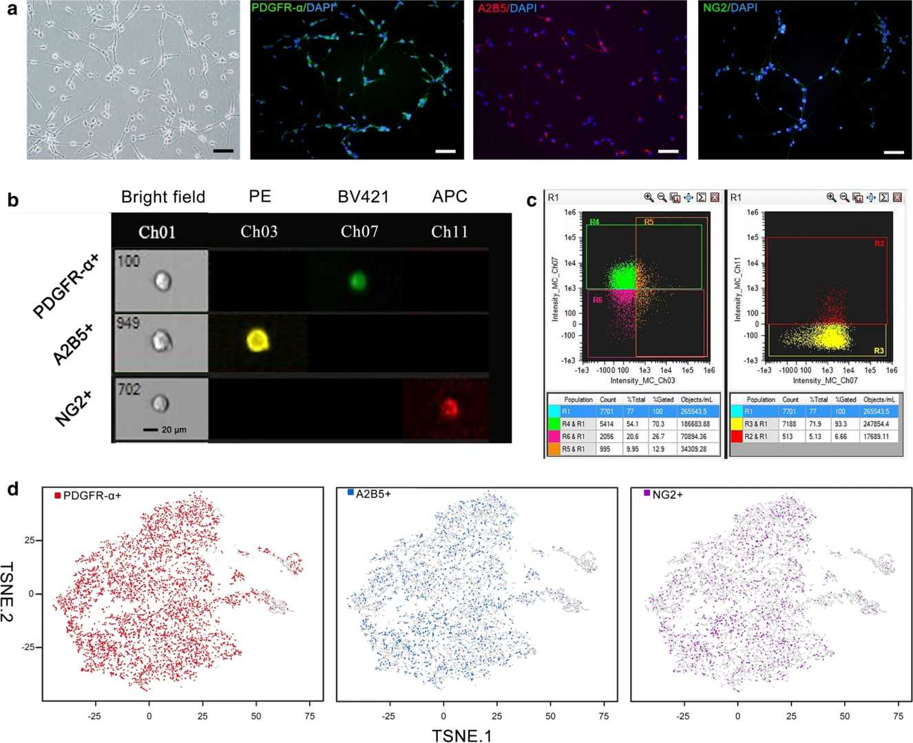
hOPC Identification and Biomarker Detection Assay

Identifying hOPCs accurately is crucial for a good understanding of their biology and application to regenerative medicine. Our hOPC and biomarker assays are conducted using sophisticated in vitro platforms (in vitro analysis of brain cells) at Creative Biolabs for precision and repeatability. Biomarkers such as NG2, A2B5, and PDGFR are carefully examined to identify OPC populations and provide clues about their differentiation capabilities and functions.

We offer you a way to make research easier. From sample collection to final data analysis, everything is handled by our team of experienced immunologists. Whether studying disease processes or testing therapeutic approaches, our tailor-made assay solutions provide practical answers in days.

Fig.2 Diagram illustrating the identification of human OPC markers using advanced detection methods.Fig.2 Identification of hOPC markers.2,5

OPC-Based High-Throughput Drug Screening (HTS) Assay

The neurodegenerative disease requires new tools for detecting molecules that promote oligodendrocyte differentiation and remyelination. Creative Biolabs has developed an OPC-targeting drug screening assay-high throughput for OPC research.

This robust platform makes it possible to screen potential compounds quickly based on their potential to boost oligodendrocyte differentiation and axonal remyelination. Our HTS assays mimic the inflammatory microenvironment typical of demyelinating disorders, providing the most useful information to inform therapy development. It is a great service for both drug manufacturers and research institutes who need to speed up their pipelines for drug discovery.

Fig.3 Flowchart depicting the cytokine-mediated oligodendrocyte protection assay process.Fig.3 Flow scheme of the cytokine OL protection assay.3,5

OPC Functional Maturation Assays

However, it's vital if we're to figure out how to use OPCs for further therapy development, we also must test whether they can mature into eukaryotic myelin sheath-forming oligodendrocytes. Creative Biolabs provides specific functional maturation assays that marry co-culture systems with cutting-edge electrophysiological methods.

Such tests give a complete picture of OPC maturation and enable researchers to confirm therapeutic strategies that target CNS repair. With a real-world functional impact (e.g. restoring neuronal conductivity), our services can shed light on the efficacy of potential treatments.

Fig.4 Flow scheme of the acute OL differentiation assay.Fig.4 Flow scheme of the acute OL differentiation assay.4,5

OPC Migration Assay

Migration of OPCs is essential to CNS repair, particularly in conditions such as multiple sclerosis (MS), where myelin regeneration is deficient. By examining OPC migration, we might find new mechanisms to speed up remyelination and neurological repair.

Creative Biolabs provides state-of-the-art migration assays using chemotaxis chambers and agarose drop techniques. Such approaches yield robust information about OPC movement in various circumstances that can be used to make precise assessments of their migratory responses. Our tests allow scientists to pinpoint the factors that enhance OPC mobility, leading to therapies that target myelin repair and neuroprotection.

OPC Transcriptomics and Proteomics Services

Understanding the molecular mechanisms underlying OPC function is fundamental to basic science and clinical practice. Creative Biolabs provides transcriptomics and proteomics services that provide resolution data on gene and protein expression during OPC differentiation. With cutting-edge technologies such as single-cell RNA sequencing and proteomic analysis, we can identify key pathways and regulatory networks. These are invaluable services in terms of finding new targets for treatment and enriching our knowledge of OPC biology.

OPC Immune Interaction Studies

OPCs aren't solitary in the CNS, they engage with immune cells, particularly in neuroinflammation. Creative Biolabs offers specialized tests to monitor these interactions, looking at how cytokines, chemokines, and other immune factors impact OPC activity. Through co-culture platforms and cytokine analysis, our services give you an in-depth insight into the immune dynamics driving OPC behavior. These are important findings in designing interventions to reduce inflammation-induced OPC damage and optimize CNS repair.

Advanced Imaging Solutions for OPC Research

Visualizing OPC behavior and interaction is critical to better understand their function in the CNS. Creative Biolabs offers high-throughput imaging products, such as confocal microscopy, live-cell imaging, and automated pipelines. Our imaging facilities enable researchers to study OPC morphology, differentiation, and migration in unprecedented detail. Whether you're measuring cell turnover or myelin synthesis, our advanced technologies provide reliable, detailed data.

Applications

Related Methodologies Experimental Examples
Neurological Disease Research Biomarker detection assays, HTS for differentiation inhibitors/promoters. Zhou et al. (2021) analyzed NG2 and A2B5 biomarkers to understand OPC differentiation in multiple sclerosis.
Demyelination and Remyelination HTS platforms, co-culture systems with neurons. Thorne et al. (2016) employed high-throughput platforms to identify compounds promoting remyelination in demyelinating diseases.
Spinal Cord Injury Therapy OPC differentiation assays, live-cell imaging for maturation studies. Research by Bao-Yang Hu et al. (2019) demonstrated the remyelination capacity of iPSC-derived OPCs in spinal cord injury models.
Regenerative Medicine OPC-derived oligodendrocyte functional assays, transcriptomics. Michael Segel et al. (2021) revealed OPCs' potential in neuroregeneration through transcriptomic and metabolic profiling in CNS repair models.
Neurodevelopmental Studies Single-cell RNA sequencing, in vitro differentiation studies. Rebecca M. Beite et al. (2019) utilized single-cell RNA sequencing to study OPC heterogeneity during CNS development.

Why Choose Creative Biolabs?

Expertise You Can Trust

Renowned leaders in delivering precise OPC assay solutions.

Fully Customizable Services

Tailored OPC assays to meet your unique research requirements.

Advanced Technology Platforms

State-of-the-art tools for accurate and comprehensive OPC analysis.

Rapid and Reliable Results

Streamlined workflows ensure fast and dependable data delivery.

Creative Biolabs excels at providing cutting-edge OPC assay services using cutting-edge technology and expertise to meet the needs of current neuroscience and regenerative medicine. Our services are specifically oriented towards meeting essential research demands, from OPC differentiation to the evaluation of their therapeutic capabilities. Invest in us to make your research faster and unlock new avenues for neurological disease treatment. To know more about our OPCs assay services, contact us and find out how we will be working on your project.

FAQs

What are the standard biomarkers for OPC identification?

OPCs are identified using biomarkers like NG2, A2B5, PDGFR-α, and Sox10, which are critical for distinguishing OPCs from other glial cells. At Creative Biolabs, we specialize in biomarker detection assays using advanced techniques such as flow cytometry and immunocytochemistry, ensuring precise identification for your research needs.

How can OPC assays be customized for specific neurological disorders?

Customization allows tailoring the assay to address disease-specific challenges. For example, our services can focus on promoting remyelination in MS or enhancing neural repair in spinal cord injuries. Creative Biolabs offers flexible options, including the integration of disease models and personalized experimental workflows.

Can OPC assays be performed using human-derived iPSCs?

Absolutely! Creative Biolabs provides iPSC-based OPC differentiation services to support personalized research. This innovative approach allows modeling neurological disorders and testing therapies without ethical concerns, offering unparalleled relevance to human conditions like MS and leukodystrophies.

What factors influence OPC differentiation into mature oligodendrocytes?

Factors like PDGF-AA, NT3, extracellular matrix components, and signaling pathways (Wnt, Sonic Hedgehog) play critical roles. Our OPC differentiation assays at Creative Biolabs are meticulously optimized to include these factors, ensuring successful maturation and functional myelination in vitro.

References

  1. Fang, Li-Pao, and Xianshu Bai. "Oligodendrocyte precursor cells: the multitaskers in the brain." Pflügers Archiv-European Journal of Physiology 475.9 (2023): 1035-1044.
  2. Zhou, Haipeng, et al. "Identifying the functions of two biomarkers in human oligodendrocyte progenitor cell development." Journal of Translational Medicine 19.1 (2021): 188.
  3. Rosler, Elen S., et al. "Development of a high throughput drug screening assay to identify compounds that protect oligodendrocyte viability and differentiation under inflammatory conditions." BMC Research Notes 9 (2016): 1-12.
  4. Lariosa-Willingham, Karen D., et al. "A high throughput drug screening assay to identify compounds that promote oligodendrocyte differentiation using acutely dissociated and purified oligodendrocyte precursor cells." BMC Research Notes 9 (2016): 1-14.
  5. Distributed under Open Access license CC BY 4.0, without modification.

Resources

Related Services

Related Products

For Research Use Only | Not For Clinical Use

Online Inquiry
Copyright © 2026 Creative Biolabs. All Rights Reserved.
ISO 9001 Certified - Creative Biolabs Quality Management System.
Close
Thanksgiving
Thanksgiving