0
Inquiry Basket

There is no product in the shopping cart, buy it!

Carbohydrate Chain in Cancer: A New Approach to Diagnosis and Therapy

Jump to Section

Online Inquiry

Introduction to Carbohydrate Chains in Cancer

Glycans are intricate sugar chains that attach to proteins, creating glycoproteins, or to lipids, forming glycolipids. In healthy cells, these glycans play a crucial role in cell communication and the organization of tissues. But in cancer cells, the structure of these glycans often changes, helping tumors grow and spread. In cancer, the carbohydrate chains are more complex and can be more easily regulated, which affects how cancer cells stick together, move, and invade other parts of the body. Various types of glycans, as seen in the table below, are involved in almost every stage of tumor development.

To support glycan-related research and biomarker development, Creative Biolabs offers Custom Glycan Synthesis Services and Custom Carbohydrate Antigen Synthesis Service, which can help in the tailored synthesis of carbohydrate structures for cancer studies. Additionally, for modifying glycan structures to explore their interactions with tumor cells, Glycan Modification and Labeling Services, including Biotinylation Service, PEGylation Service, and Fluorescence Labeling Service, provide advanced tools for detailed analysis and therapy development.

Glycan Type Role in Cancer
Sialylated glycans Upregulated in many cancers, helping to evade immune recognition.
Fucosylated glycans Associated with tumor progression by enhancing cell adhesion and migration.
Galactosylated glycans Involved in tumor cell adhesion, migration, and immune modulation.
GlcNAcylated glycans Linked to cancer stem cell properties and tumor progression.

Why Carbohydrate Chains Matter in Cancer Development

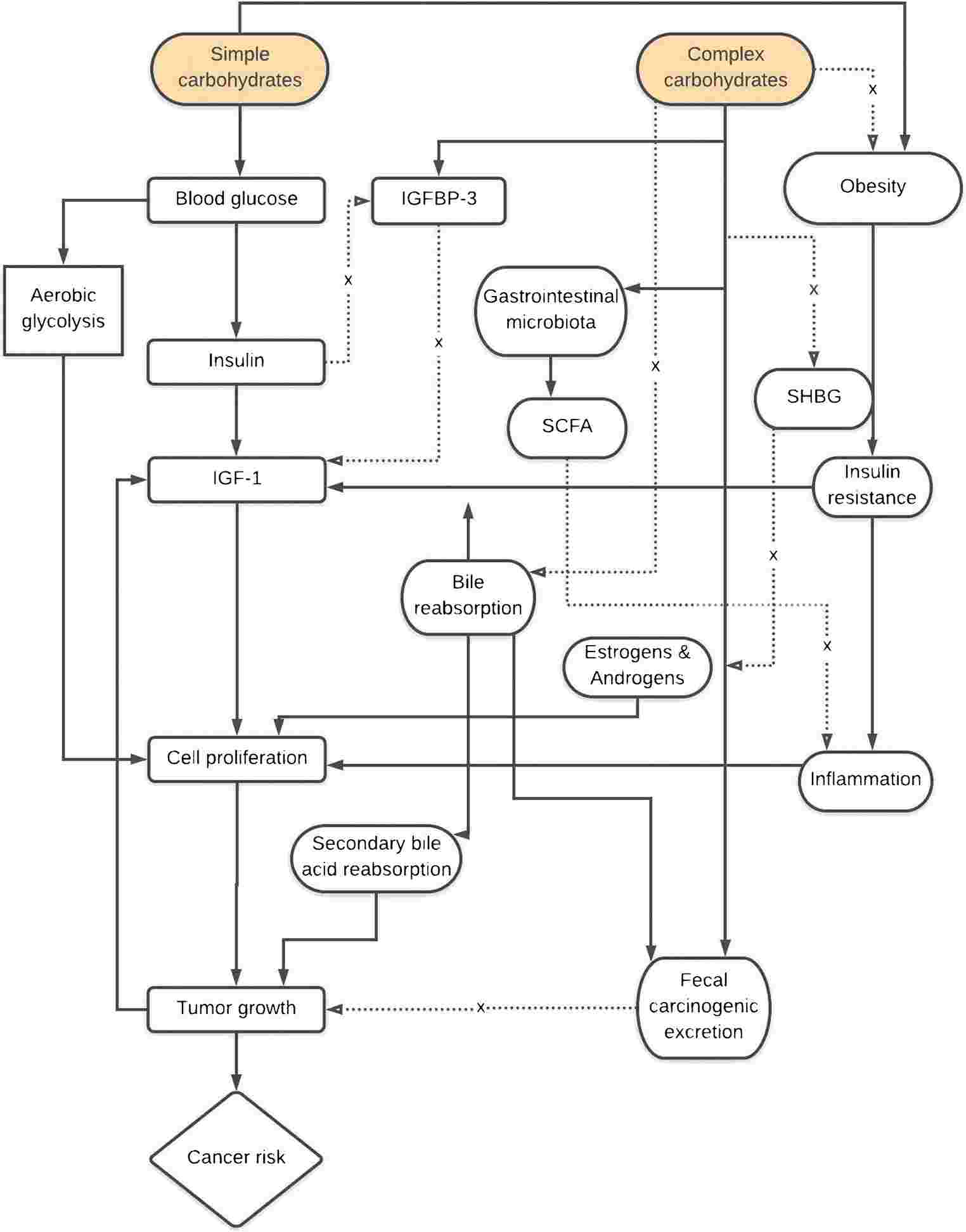
Carbohydrate chains play a key role in the way cancer develops, triggering a series of reactions that feed into one another. When blood sugar levels are too high, they can cause insulin to be released, which over time leads to insulin resistance and an increase in body fat. This sets off a harmful cycle. At the same time, the bacteria in our gut help regulate immune responses and inflammation through the production of SCFAs, which indirectly affect cancer growth. In the tumor's environment, carbohydrate chains (like β-1,6-branched polysaccharides) are closely linked to how much a tumor can spread. For example, an N-linked polysaccharide interacts with the proteins and fibers that form the structure of tumors, helping cancer cells break free and move into other areas. These carbohydrates also influence the immune system's ability to recognize and respond to tumors. Some tumor proteins undergo a change called "aberrant glycosylation," which signals the immune system to react.

Changes in glycosylation are often the first signs of tumor development and can directly fuel cancer's growth. These changes reflect the tumor's surrounding environment, as cancer cells adjust to stress factors like low oxygen levels, lack of nutrients, and immune system pressure. A clear example of this is the Lewis X antigen, which, when overproduced in cancer cells—especially in breast and colon cancers—helps them break away from the original tumor and spread to other organs by increasing interactions with blood vessel cells. The regulation of glycosylation is frequently disrupted in cancer through the upregulation or downregulation of key enzymes involved in glycan synthesis, such as fucosyltransferases and sialyltransferases. These enzymes control the addition of sugars to proteins and lipids, leading to changes in glycan structures that directly impact the behavior of the tumor.

Fig.1 Posited mechanistic frameworks implicating dietary carbohydrates and cancer risk.Fig.1 Proposed mechanistic models linking dietary carbohydrates to cancer risk.1

Glycosylation in Normal vs. Cancerous Cells

Glycosylation patterns in normal cells are well-organized, allowing for proper cellular recognition and function. For instance, normal epithelial cells express N-glycans that support tissue integrity by promoting cell-cell adhesion. However, in cancer cells, these glycosylation patterns are disrupted, often resulting in the expression of truncated or altered glycans that promote tumorigenesis. There is a table below which summarizes key differences in glycosylation patterns between normal and cancerous cells:

Glycan Structure Normal Cells Cancer Cells Effect on Tumor Progression
N-Glycans Complex, branched structures, supporting proper cellular functions and interactions Altered, with truncated or incomplete branching patterns Disrupts cell adhesion, facilitates immune evasion, promotes metastasis
O-Glycans Large, unbranched structures promoting cell adhesion and tissue integrity Truncated or shortened, contributing to loss of cell adhesion Promotes tumor cell motility, detachment, and invasion
Sialic Acid Low expression on cell surfaces High expression, especially on tumor cell surfaces Inhibits immune recognition, contributes to immune evasion
Fucosylation Limited expression in epithelial tissues Overexpression, particularly on cancer cells like in breast and colon cancer Promotes adhesion to endothelial cells, supports metastasis
GlcNAc-modified Glycans (O-GlcNAc) Stable and regulated, involved in cellular signaling Increased modification (O-GlcNAcylation) associated with deregulated signaling Enhances tumor survival, promotes invasion and EMT
Chondroitin Sulfate Balanced expression for extracellular matrix stability Aberrant expression, influencing the tumor microenvironment Facilitates tumor cell migration, promotes metastasis by altering ECM interactions
Gangliosides Present in small quantities in normal tissues Overexpression in some cancers, such as melanoma and glioblastoma Supports tumor progression by promoting cell proliferation and immune evasion
Lewis Antigens Normal, non-aberrant expression Increased expression, especially Lewis X and Lewis A in various cancers like colon cancers and breast cancers Promotes immune evasion, facilitates tumor cell adhesion and migration
Hylauronan Small, well-regulated levels involved in normal tissue hydration and elasticity Increased, particularly in aggressive cancers such as lung, breast, and gastric Contributes to tumor progression by supporting cell proliferation and migration

Carbohydrate Chains as Cancer Biomarkers

Carbohydrates (sugars) are important molecules that are found on the surface of cells. They are involved in many biological functions, such as how cells communicate with each other, how they stick together, how they send signals to each other, and how they control their metabolism. In normal cells, the way carbohydrates are arranged is usually specific, but in cancer cells, these arrangements are often different. This is shown by the presence or absence of certain structures that are made of carbohydrates. These changes not only reflect the harmful characteristics of cancer cells, but they may also be important targets for diagnosis and treatment.

Glycosylation Markers in Early Cancer Detection

TACAs are glycan molecules that are specifically expressed on the surface of cancer cells. They are often used as cancer biomarkers. There are existing examples widely used in cancer diagnosis:

  • CA19-9: This is used to screen for and assess the outlook for digestive system tumors, such as pancreatic cancer, gastric cancer, and colorectal cancer.
  • CA125: This is mainly used to detect ovarian cancer and assess treatment effects, but it is not very specific and can be affected by other non-cancerous conditions.
  • CA15-3: This is commonly used to detect ovarian cancer and evaluate treatment effects.
  • CA15-3: This is commonly used to monitor breast cancer patients.
  • CA72-4: This is elevated in the presence of gastric cancer and other types of adenocarcinoma.

Reference

  1. Maino Vieytes, Christian A., et al. "Carbohydrate nutrition and the risk of cancer." Current nutrition reports 8 (2019): 230-239. Distributed under Open Access license CC BY 4.0, without modification.

Related Services

Resources

For Research Use Only.

Online Inquiry
Creative Biolabs-Glycoprotein Contact Us Follow us on
Close
Thanksgiving
Thanksgiving