0
Inquiry Basket

There is no product in the shopping cart, buy it!

Cancer Specific Glycosyltransferase Gene Expression Profiling Service

Creative Biolabs is a trusted partner in cancer specific glycosyltransferase (GT) gene expression profile. With decades of experience in GT gene expression profile research, we provide high-quality gene profiling services to advance your program.

Introduction of GT Gene Expression

Cancer is one of the most terrifying diseases that can be life-threatening. Early diagnosis of cancer can improve the prognosis of cancer patients. Various types of cancer are usually related to aberrant glycosylation. The changes in glycan structure are closely related to the classification of malignant tumors and possible subtype characteristics. These altered glycans make valuable candidates for the diagnosis, monitoring, and treatment of various cancers. Altered glycans in tumors stem from aberrant GT gene expression.

Gene Expression Profile

Gene expression profile is usually used to compare differentiated GT gene expression of cancer with different metastatic potentials. The results of GT gene level can explain the dissimilar expression of different cancer cell membrane protein sugar profiles, which lays the foundation for further research on the altered gene expression on cancer cell metastasis. The technology is based on screening gene synthesis probes involved in the synthesis of tumor-associated glycans for the detection process. The establishment of GT gene expression profiles of cancer cells might explain the characteristic glycan profiles of cancer cells with different metastatic potentials. In addition, a specific GT gene expression profile is essential for studying the mechanism of cancer metastasis and finding targets for cancer metastasis intervention.

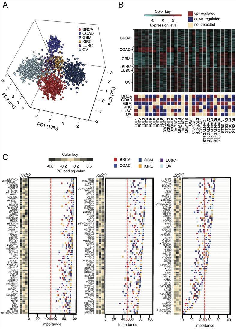
Fig.1 Expression profile of GT genes segregates various cancer types. (Ashkani & Naidoo, 2016) Fig.1 Expression profile of GT genes segregates six cancer types.1, 2

Applications

GT gene expression profile is used in many studies to classify the types of cancer. This technique can also be used to propose subtypes of cancer prognosis. GT gene expression profiles can be useful for finding the relevant sugar profile of clinical tumor characteristics, and to screening the sugar markers. With increasingly accessible techniques for determining gene expression, the expression status of specific genes can be acted as a ponderable diagnostic tool. Moreover, GT gene expression profiles provide evidence for studying cell metastasis and seeking intervention targets. In fact, the expression of specific GT profile is also related to tumor mutation status and patient's metastasis and survival. In-depth analysis of currently available expression and sequencing data can make a significant contribution to deciphering the glyco-code and its impact on patients.

Advantages of Our Services

  • Experienced staff and advanced technologies
  • Short cycle and high efficiency
  • Reliable lab report with timely update
  • High-quality services with competitive prices

Due to our rich experience and advanced technology platform, Creative Biolabs supplies professional GT gene expression profile services for our customers all over the world. For more information on our services, please feel free to contact us.

References

  1. Ashkani, Jahanshah, and Kevin J. Naidoo. "Glycosyltransferase gene expression profiles classify cancer types and propose prognostic subtypes." Scientific reports 6.1 (2016): 26451.
  2. Under Open Access license CC BY 4.0, without modification.
For Research Use Only.

Related Services

Online Inquiry
Creative Biolabs-Glycoprotein Contact Us Follow us on
Close
Thanksgiving
Thanksgiving