Creative Biolabs-Lipid Based Drug Delivery

Galloylated Liposomes for Targeted Drug Delivery

Challenge of Targeted Drug Delivery Galloylated Liposomes Non-Covalent Functionalization Research Insights Products & Services Resources

In the dynamic field of nanomedicine, precision is paramount. Ligand-targeted nanomedicines, which utilize specialized molecules to guide drug carriers to specific cells or tissues, have long been heralded as the future of therapeutic delivery. By concentrating a drug at its site of action, these systems promise to enhance efficacy while minimizing systemic side effects. However, their journey from lab to clinic has been fraught with a significant and persistent obstacle: the protein corona. At Creative Biolabs, we are at the forefront of tackling these intricate challenges.

The Challenge of Targeted Drug Delivery

Imagine a sophisticated nanoparticle, designed to deliver medicine directly to a tumor, being launched into the bloodstream. Its mission is critical, but within seconds, it's ambushed. The body's natural defenses immediately swarm the intruder, coating it in a sticky layer of proteins called the "protein corona." This biological camouflage, while a testament to the body's efficiency, becomes a major obstacle. It hides the nanoparticle's specialized "homing devices"—the targeting ligands—making it invisible to the diseased cells it was meant to find. As a result, the nanoparticle loses its way, leading to off-target effects and potential toxicity, completely undermining the promise of precision medicine.

The challenges don't end there. Even before these nanoparticles face the biological environment, their creation is fraught with difficulty. Attaching the crucial targeting ligands has traditionally relied on complex, multi-step chemical processes. These methods are often inefficient, hard to scale for production, and can even damage the ligands, rendering them useless before they ever enter the body.

Galloylated Liposomes: A Simple and Effective Solution

A new and elegant approach addresses these critical challenges head-on: the development of galloylated liposomes (GA-lipo). This innovative technology leverages the unique properties of gallic acid, a phenolic compound found in many plants, to create a more robust and efficient drug delivery system. By incorporating gallic acid-modified lipids directly into the liposome's bilayer, a stable platform is created for the non-covalent, physical adsorption of targeting ligands.

This non-covalent strategy offers several key advantages over traditional covalent conjugation:

  • Enhanced Ligand Functionality: The physical adsorption process, supported by non-covalent interactions like hydrogen bonds and hydrophobic effects, preserves the native orientation and structure of the targeting ligand. This ensures that the ligand's binding sites remain exposed and active, even in the presence of a protein corona.
  • Simplified, Scalable Manufacturing: The method is a straightforward, post-loading process, eliminating the need for complex chemical reactions. This simplicity makes the technology highly scalable and cost-effective, paving the way for industrial-level production.

The Power of Non-Covalent Functionalization

The core of this breakthrough lies in the power of non-covalent physical adsorption. Unlike chemical conjugation, which creates a permanent bond, this method allows for stable yet reversible interactions. Research has demonstrated that this approach maintains the integrity of the targeting ligand, ensuring it can effectively bind to its intended target. As a proof of concept, one study successfully loaded a therapeutic agent into GA-lipo and then adsorbed the targeting antibody, trastuzumab. The resulting immunoliposomes exhibited improved tumor inhibition in a preclinical model, demonstrating the superior performance of this approach. This finding validates the potential of GA-lipo as a universal platform for targeted drug delivery.

Experimental Insights: Galloylated liposomes for Targeted Drug Delivery

  • Synthesis and Characterization of GA-Liposomes

The researchers began by synthesizing gallic acid-modified lipids and confirming their successful incorporation into liposomes. This crucial step demonstrated the feasibility of creating stable, functional liposomal nanoparticles using this novel method. Characterization verified that these liposomes maintained an optimal size and surface properties for systemic administration.

Schematic of protein-coated surface-galloylated liposomes. (OA Literature)Fig. 1 Schematic diagram of protein-coated GA-lipo.1

  • Protein Corona Resistance and Ligand Adsorption

A key experiment confirmed that gallic acid-modified liposomes could resist the detrimental effects of the protein corona. By physically adsorbing the trastuzumab antibody, the study showed that the antibody's binding sites remained exposed and active, a direct solution to the protein corona shielding challenge that plagues many nanomedicines.

Adsorbed protein on GA-lipo preserves targeting function. (OA Literature)Fig. 2 The protein adsorbed on GA-lipo retains the targeting function..1

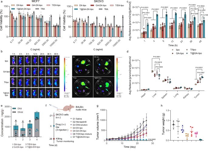
  • In Vivo Antitumor Efficacy

The ultimate test was in a preclinical animal model. The trastuzumab-functionalized immunoliposomes demonstrated superior tumor inhibition in mice with SKOV3 tumors, a human ovarian cancer model. This finding directly confirmed that the technology is effective in a living system and has the potential for real-world clinical application.

Treatment efficacy of TRA adsorbed galloylated liposomes in SKOV3 tumor-bearing nude mice. (OA Literature)Fig. 3 The therapeutic effect of TRA adsorption of GA-lipo on SKOV3-bearing nude mice.1

The research presented here offers a scalable and effective solution to major challenges in targeted drug delivery. By overcoming issues related to protein corona formation and complex manufacturing, the galloylated liposome platform provides a robust foundation for future nanomedicines. Contact Creative Biolabs today to learn how we can help you apply these groundbreaking insights to your research and development pipeline.

Related Products & Services

By partnering with Creative Biolabs, our clients can leverage our expertise to streamline development, overcome manufacturing challenges, and accelerate the commercialization of next-generation, targeted nanomedicines.

Services/Products Description Inquiry
Ready-to-use Products We offer a wide selection of high-quality, off-the-shelf lipids including HSPC and cholesterol to support your formulation needs. Inquiry
Chemical Synthesis Our expert chemical synthesis services can provide custom lipids and drugs with a purity of up to 98%, with production capabilities ranging from mg to kg levels. Inquiry
Surface-modified Liposomes We specialize in the expert formulation and production of surface-modified liposomes for enhanced stability, longevity, and targeted delivery. Inquiry
Perfect Characterization We provide a full suite of advanced analytical services to ensure the quality and consistency of your lipid nanoparticles, including size, zeta potential, and drug encapsulation efficiency. Inquiry
In vitro & in vivo studies Our team can design and execute comprehensive preclinical studies to validate the efficacy and safety of your drug delivery systems. Inquiry

Resources

Reference

  1. Li, Jinbo, et al. "Galloylated liposomes enable targeted drug delivery by overcoming protein corona shielding." Nature Communications 16 (2025): 7926. doi:10.1038/s41467-025-63198-4. Distributed under Open Access license CC BY 4.0, without modification.
For Research Use Only. Not For Clinical Use

Supports

Formulation Background of Liposome Research Highlights
Resources Technical Supports Featured Services Knowledge Center
Optimizing LNP Molar Ratios for Transfection Efficiency
Scalability Challenges in mRNA-LNP Manufacturing
Beyond mRNA: LNP Delivery for CRISPR/Cas9
Cationic Lipids Evolution: DOTAP to Ionizable Lipids
LNP Storage Stability: Lyophilization vs. Liquid
Modulating LNP Biodistribution: Overcoming Liver Accumulation
Active vs. Passive Targeting (EPR): A Guide to Tumor Drug Delivery
Immunoliposomes: Comparing Pre-insertion vs. Post-insertion Techniques
Crossing the BBB: Advances in Transferrin and Peptide-Modified Liposomes
pH-Responsive Liposomes for Tumor Microenvironment
Thermosensitive Liposomes combined with HIFU
Aptamer-Modified Liposomes: A Cost-Effective Antibody Alternative
Ethosomes vs Transfersomes for Dermal Delivery
Strategies for Encapsulating Poorly Water-Soluble Small Molecules in Liposomes
Multivesicular Liposomes: The Architecture of Sustained Release
Mechanisms of Liposomal Adjuvants in Enhancing Vaccine Immune Response
Protecting Enzymatic Activity: Liposomal Encapsulation Strategies for Enzymes
Cryo-TEM vs. DLS: Interpreting Discrepancies in Liposome Particle Size Data
Validating In Vitro Release Methods: Dialysis vs. Sample Separation Techniques
Predicting Long-Term Stability of Liposomal Suspensions using Zeta Potential
Troubleshooting Low Liposome Encapsulation Efficiency
Application of Multi-omics Analysis in Liposome Toxicology Assessment
The Ultimate Guide to Liposome Preparation
Fluorescent Liposomes for Cellular Uptake: Labeling, Controls, and Troubleshooting
How to Design Stealth Liposomes for Long Circulation
Homemade vs. Commercial Kits: Why Standardization Matters in Liposome Research
Develop Targeted Liposomes: Target Selection to Cellular Validation
Optimizing Ligand Density on Liposomes for Targeted Delivery
Directional Antibody Conjugation and Activity Retention in Immunoliposome Development
Peptide-Modified Liposomes: Screening and Conjugation Strategies
High-Affinity Aptamers and Efficient Liposomal Delivery
When to Use Cleavable PEG in Lipid-Based Delivery
Glycosylated Liposomes: Balancing Receptor-Mediated Uptake and Immune Recognition
Folic Acid and Other Vitamin Ligands for Targeted Liposomes
Formulation Optimization to Targeting: Liposome Parameters and Biological Readouts
Imaging Liposome Development: Labeling Strategy, Signal-to-Noise Ratio, and Stability
Charged Liposome Development: Cationic vs Neutral vs Anionic
Cationic Liposome Development for Efficient Transfection with Reduced Toxicity
Neutral Liposome Development for Stability and Long Circulation
Anionic Liposomes in Drug Delivery: Surface Charge and Cellular Uptake
PG Anionic Liposome: Membrane Stability and Payload Compatibility
Transfersome Development: Edge Activators, Size Optimization, and Permeation Testing
High-Ethanol Ethosomes: Drug Loading, Stability, and Skin Irritation in Transdermal Delivery
Dermal Delivery: Franz Diffusion Cells vs. Dialysis
Liposomes Fail in Skin Applications: A Practical Troubleshooting Guide
Key CQAs for Liposomal Skin Delivery: Stability, Loading and Irritation
Gradient Loading and Formulation Design for Small Molecule Liposomes
Protein & Peptide Liposomes: Preventing Denaturation and Controlled Release
Liposome vs. LNP: The Key Difference in Nucleic Acid Delivery
Nucleic Acid Liposomal Delivery: Endosomal Escape and Expression
Prodrug Liposomes: Translating Chemical Design into Delivery Advantages
Enzyme-Loaded Liposomes: Activity Retention, Protection & Batch Consistency
Adjuvant Liposome Composition Shapes the Immune Activation Window & Safety Profile
Multivesicular Liposomes: High Payload Capacity for Sustained Drug Release
Encapsulation vs. Delivery: Payload Compatibility in Liposomal Formulations
Liposome Payload Troubleshooting: Low Encapsulation, Precipitation & Uncontrolled Release
Webinars

Online Inquiry