Creative Biolabs-Lipid Based Drug Delivery

Tumour-Penetrating Lipid Nanodiscs for Immunity

STING Pathway Lipid Nanodiscs (LNDs) Research Insights Products & Services Resources

The field of oncology is undergoing a transformative shift, moving beyond traditional treatments toward innovative immunotherapies that harness the body's own defence mechanisms. While these approaches show immense promise, a significant challenge remains: delivering therapeutic agents directly and effectively to the tumour site. At Creative Biolabs, we're dedicated to helping our partners overcome these hurdles by leveraging cutting-edge science. A recent and highly promising development in this area is the use of tumour-penetrating lipid nanodiscs, a technology supported by robust scientific literature.

Activating the Immune System: The STING Pathway

Targeting the Stimulator of Interferon Genes (STING) pathway represents a promising strategy in immuno-oncology. STING, a key innate immune sensor, detects danger-associated molecular patterns from tumors. Its activation by agonists initiates a robust inflammatory response, recruiting cytotoxic T-cells to eliminate cancer cells.

A major translational challenge is the targeted delivery of these STING agonists. As small molecules, they suffer from rapid systemic clearance and dose-limiting toxicities due to non-specific inflammation. Therefore, developing an advanced delivery system is essential to selectively localize agonists to the tumor site, thereby enhancing therapeutic efficacy and improving safety.

The Strategic Advantage of Lipid Nanodiscs (LNDs)

Unlike spherical nanoparticles, LNDs are self-assembling, discoidal (disc-shaped) nanoparticles. This distinct geometry offers a crucial advantage in navigating the intricate tumour microenvironment. Scientific studies have demonstrated that the non-spherical shape of LNDs allows them to penetrate solid tumours more efficiently than their spherical counterparts. This enhanced penetration capability means that a greater number of therapeutic molecules can reach and interact with tumour cells, leading to a more robust therapeutic effect. The structural flexibility and self-assembly properties of LNDs also make them highly adaptable for encapsulating a variety of payloads, from small molecules to complex proteins.

Experimental Insights: Tumour-Penetrating Nanodiscs for Antitumour Immunity

Drawing from a recent landmark study published in Nature Communications, we highlight the key experimental strategies that are driving innovation in DNA LNP development. The research provides a blueprint for a systematic approach to overcoming the inherent challenges of plasmid DNA delivery.

  • Fabrication and Characterization of LND−CDNs

Researchers successfully synthesized LNDs loaded with CDN-PEG-lipids. The study meticulously characterized the physicochemical properties of these nanodiscs, confirming their discoidal shape and uniform size distribution. These foundational experiments established a stable and reproducible formulation, a prerequisite for all subsequent in vitro and in vivo studies.

Design and characterization of nanoparticles for STING agonist delivery. (OA Literature)Fig. 1 Design and characterization of nanoparticles for STING agonist delivery. 1

  • Superior Tumour Penetration of Lipid Nanodiscs

A pivotal finding demonstrated that LNDs exhibited a unique ability to penetrate solid tumours more effectively than conventional spherical liposomes. This superior penetration was visualized and quantified, showing that LNDs could reach the majority of tumour cells. This experimental insight underscores the critical role of nanoparticle shape in overcoming the physical barriers of the tumour microenvironment.

LND-CDN shows superior passive diffusion and tumour penetration compared with liposome-CDN in vitro. (OA Literature)Fig. 2 LND-CDN has better passive diffusion and tumor penetration capabilities than liposome-CDN. 1

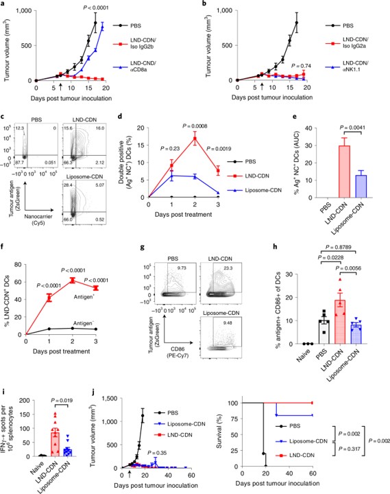
  • Robust Antitumour Efficacy and Immune Memory

Most importantly, a single dose of the LND−CDNs induced the complete rejection of established tumours in a preclinical model. This remarkable outcome was accompanied by the development of long-term immune memory, preventing the recurrence of cancer upon tumour rechallenge. These compelling in vivo results highlight the significant therapeutic potential of this approach.

A single dose of LND-CDN shows therapeutic efficacy in multiple syngeneic tumour models. (OA Literature)Fig. 3 The anti-tumor effect of LND-CDN in multiple homologous tumor models. 1

  • Systemic Immune Response and T-cell Activation

Further mechanistic insights revealed how LND-CDN uptake by cancer cells correlated with a powerful systemic immune response. The delivery system promoted the co-localization of the STING agonist and tumour antigens in dendritic cells, which are critical for presenting antigens to and activating T-cells. This evidence provides a deeper understanding of how local tumour treatment can trigger a widespread, systemic immune reaction.

Co-localization of tumour antigen and LND-CDN nanoparticles in lymph node dendritic cells leads to effective antitumour T-cell priming. (OA Literature)Fig. 4 The co-localization of LND-CDN and antigens in lymph node dendritic cells leads to effective anti-tumor T-cell response. 1

The research highlighted above demonstrates a significant advancement in targeted drug delivery. By overcoming the physical barriers of the tumour microenvironment, LNDs offer a promising platform for developing effective immunotherapies. This breakthrough showcases the power of innovative lipid-based systems in clinical applications. For a deeper understanding or to explore how this research can inform your next project, please contact our team of experts.

Related Products & Services

At Creative Biolabs, we provide a comprehensive suite of products and services to help you accelerate your research and development in lipid-based drug delivery. Our offerings are designed to address the challenges and opportunities presented by advanced delivery systems like LNDs.

Services/Products Description Inquiry
Rich Lipids We offer a wide selection of high-quality lipids, including DSPE-PEG-PDP and DSPE-PEG-SH, with various PEG molecular weights (500,1000,2000,5000,10000, etc.) essential for building stable and functional nanostructures. Inquiry
Synthesis of Functionalized Lipids Our custom synthesis services allow for the creation of unique, functionalized lipid molecules tailored to your specific application, ensuring optimal performance for your drug delivery system. Inquiry
Customized Lipid-Based Drug Delivery Systems We develop and optimize various advanced lipid-based systems, including LNDs, liposomes, lipid nanoparticles (LNPs), nanostructured lipid carriers, and nanoemulsions, to meet your unique therapeutic goals. Inquiry
Pharmacodynamic Research Our team conducts detailed pharmacodynamic studies to evaluate the efficacy, potency, and mechanism of action of your drug delivery system, providing crucial data for preclinical development. Inquiry

Resources

Reference

  1. Dane, Eric L., et al. "STING agonist delivery by tumour-penetrating PEG-lipid nanodiscs primes robust anticancer immunity." Nature Materials 21.6 (2022): 710-720. doi:10.1038/s41563-022-01251-z. Distributed under Open Access license CC BY 4.0, without modification.
For Research Use Only. Not For Clinical Use

Supports

Formulation Background of Liposome Research Highlights
Resources Technical Supports Featured Services Knowledge Center
Optimizing LNP Molar Ratios for Transfection Efficiency
Scalability Challenges in mRNA-LNP Manufacturing
Beyond mRNA: LNP Delivery for CRISPR/Cas9
Cationic Lipids Evolution: DOTAP to Ionizable Lipids
LNP Storage Stability: Lyophilization vs. Liquid
Modulating LNP Biodistribution: Overcoming Liver Accumulation
Active vs. Passive Targeting (EPR): A Guide to Tumor Drug Delivery
Immunoliposomes: Comparing Pre-insertion vs. Post-insertion Techniques
Crossing the BBB: Advances in Transferrin and Peptide-Modified Liposomes
pH-Responsive Liposomes for Tumor Microenvironment
Thermosensitive Liposomes combined with HIFU
Aptamer-Modified Liposomes: A Cost-Effective Antibody Alternative
Ethosomes vs Transfersomes for Dermal Delivery
Strategies for Encapsulating Poorly Water-Soluble Small Molecules in Liposomes
Multivesicular Liposomes: The Architecture of Sustained Release
Mechanisms of Liposomal Adjuvants in Enhancing Vaccine Immune Response
Protecting Enzymatic Activity: Liposomal Encapsulation Strategies for Enzymes
Cryo-TEM vs. DLS: Interpreting Discrepancies in Liposome Particle Size Data
Validating In Vitro Release Methods: Dialysis vs. Sample Separation Techniques
Predicting Long-Term Stability of Liposomal Suspensions using Zeta Potential
Troubleshooting Low Liposome Encapsulation Efficiency
Application of Multi-omics Analysis in Liposome Toxicology Assessment
The Ultimate Guide to Liposome Preparation
Fluorescent Liposomes for Cellular Uptake: Labeling, Controls, and Troubleshooting
How to Design Stealth Liposomes for Long Circulation
Homemade vs. Commercial Kits: Why Standardization Matters in Liposome Research
Develop Targeted Liposomes: Target Selection to Cellular Validation
Optimizing Ligand Density on Liposomes for Targeted Delivery
Directional Antibody Conjugation and Activity Retention in Immunoliposome Development
Peptide-Modified Liposomes: Screening and Conjugation Strategies
High-Affinity Aptamers and Efficient Liposomal Delivery
When to Use Cleavable PEG in Lipid-Based Delivery
Glycosylated Liposomes: Balancing Receptor-Mediated Uptake and Immune Recognition
Folic Acid and Other Vitamin Ligands for Targeted Liposomes
Formulation Optimization to Targeting: Liposome Parameters and Biological Readouts
Imaging Liposome Development: Labeling Strategy, Signal-to-Noise Ratio, and Stability
Charged Liposome Development: Cationic vs Neutral vs Anionic
Cationic Liposome Development for Efficient Transfection with Reduced Toxicity
Neutral Liposome Development for Stability and Long Circulation
Anionic Liposomes in Drug Delivery: Surface Charge and Cellular Uptake
PG Anionic Liposome: Membrane Stability and Payload Compatibility
Transfersome Development: Edge Activators, Size Optimization, and Permeation Testing
High-Ethanol Ethosomes: Drug Loading, Stability, and Skin Irritation in Transdermal Delivery
Dermal Delivery: Franz Diffusion Cells vs. Dialysis
Liposomes Fail in Skin Applications: A Practical Troubleshooting Guide
Key CQAs for Liposomal Skin Delivery: Stability, Loading and Irritation
Gradient Loading and Formulation Design for Small Molecule Liposomes
Protein & Peptide Liposomes: Preventing Denaturation and Controlled Release
Liposome vs. LNP: The Key Difference in Nucleic Acid Delivery
Nucleic Acid Liposomal Delivery: Endosomal Escape and Expression
Prodrug Liposomes: Translating Chemical Design into Delivery Advantages
Enzyme-Loaded Liposomes: Activity Retention, Protection & Batch Consistency
Adjuvant Liposome Composition Shapes the Immune Activation Window & Safety Profile
Multivesicular Liposomes: High Payload Capacity for Sustained Drug Release
Encapsulation vs. Delivery: Payload Compatibility in Liposomal Formulations
Liposome Payload Troubleshooting: Low Encapsulation, Precipitation & Uncontrolled Release
Webinars

Online Inquiry