Creative Biolabs-Lipid Based Drug Delivery

Theranostic Boronsome for Concurrent Therapy

Theranostic Liposomes Boronsomes Research Insights Products & Services Resources

The development of Boron Neutron Capture Therapy (BNCT) has long been challenged by the limited stability and delivery efficiency of boron agents. However, the advent of lipid-based drug delivery systems offers a promising solution, enabling the precise and stable transport of therapeutic agents to tumor sites. They offer a unique advantage by providing a biocompatible carrier for a wide range of therapeutic agents, a feature that Creative Biolabs has long specialized in.

The Evolution of Theranostic Liposomes

In the evolving landscape of oncology, a significant paradigm shift is underway, moving from broad-spectrum treatments to highly targeted, personalized therapies. At the forefront of this innovation is the concept of theranostics, which combines diagnostic and therapeutic functions into a single agent. This integrated approach allows for the real-time visualization of drug delivery and accumulation at the tumor site, thereby enabling personalized dose adjustments and the precise monitoring of therapeutic efficacy. Within this exciting field, lipid-based drug delivery systems, particularly liposomes, are emerging as powerful platforms.

The Scientific Foundation of Boronsomes

BNCT relies on a binary treatment principle: first, a boron-10 enriched agent is selectively delivered to tumor cells; then, the tumor area is irradiated with low-energy neutrons. The subsequent nuclear reaction produces high-energy particles and lithium ions that cause localized, heavy-particle irradiation and destroy the tumor cells, sparing surrounding healthy tissue.

The core challenge for BNCT has always been the delivery agent itself. Traditional agents suffer from low in vivo stability, poor biocompatibility, and limited tumor-specific accumulation. The boronsome, however, fundamentally re-engineers this approach. As described in the scientific literature, it is a carboranyl-phosphatidylcholine based liposome, where the boron-containing carborane is an integral part of the liposomal membrane.

Schematic illustration of boronated liposomes for BNCT. (OA Literature)Fig. 1 Schematic diagram of Boronsomes.1

Experimental Insights into Boronsome Design and Function

The boronsome represents a major academic achievement, as detailed in a pivotal study in Nature Communications. This groundbreaking research provides compelling evidence of the boronsome's potential to overcome the long-standing challenges of BNCT. The study's key findings highlight several critical aspects of its design and function:

  • Enhanced Stability

Theoretical simulations and experimental approaches were used to confirm the high stability of the boronsome. This stability is a direct improvement over conventional delivery agents, ensuring that the boron-10 remains safely encapsulated until it reaches the target site. This design is crucial for maximizing therapeutic effect while minimizing off-target toxicity.

Boronsome is an efficient platform for boron and chemotherapy drug delivery. (OA Literature)Fig. 2 Boronsome is an efficient platform for boron delivery.1

  • Targeted Accumulation and Theranostic Capability

By labeling the boronsome with a positron-emitting isotope like Cu-64, researchers were able to perform Positron Emission Tomography (PET) imaging. The imaging demonstrated high-specific tumor accumulation and long retention, enabling clinicians to verify successful delivery of the therapeutic agent to the tumor before initiating neutron irradiation.

PET imaging indicated that boronsome showed high accumulation in tumour but low uptake in other high-risk tissues. (OA Literature)Fig. 3 PET imaging indicated boronsome high accumulation in tumour.1

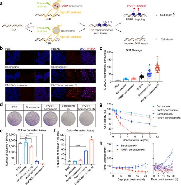
  • Concurrent Therapy

The research also showed that the boronsome can serve as a platform for concurrent therapy. Therapeutic outcomes were significantly improved when the boronsome also encapsulated chemotherapy drugs, particularly PARP1 inhibitors. This synergistic effect combines multiple mechanisms of action for a more potent anti-tumor response.

DNA damages repair was significantly inhibited by BNCT with PARP1 inhibitor–loaded boronsome. (OA Literature)Fig. 4 BNCT with PARP1 inhibitor–loaded boronsome.1

The innovative boronsome design and its successful application in concurrent therapy, as detailed in this literature, showcase the immense potential of advanced lipid-based drug delivery systems. This research demonstrates a clear pathway for developing next-generation theranostics. Contact us today to discuss how we can help you apply these principles to your own research and product development.

Related Products & Services

Creative Biolabs offers a suite of specialized services to support your research and development in theranostics, lipid-based drug delivery, and BNCT. Our expertise ensures you have a capable partner for every stage of your project.

Services/Products Description Inquiry
Lipid Synthesis Custom synthesis of specialized lipids, including novel components like carboranyl-phosphatidylcholine, to create advanced delivery systems. Inquiry
Liposome Synthesis Development and optimization of various liposome types, including fluorescent, magnetic, and other functionalized liposomes. Inquiry
Small Molecule Drug Encapsulation Expert services for loading small molecule drugs, such as PARP1 inhibitors or other chemotherapy agents, into lipid nanoparticles for synergistic effects. Inquiry
In Vitro & In Vivo Validation Comprehensive testing to validate the efficacy and safety of your formulation, including animal model establishment in rats, mice, rabbits, and non-primate animals. Inquiry
PEGylation Conjugation Reagent A specialized reagent for functionalizing liposomes with PEG to enhance stability. Inquiry

Resources

Reference

  1. Li, Jiyuan, et al. "Boron encapsulated in a liposome can be used for combinational neutron capture therapy." Nature Communications 13.1 (2022): 2143. doi:10.1038/s41467-022-29780-w. Distributed under Open Access license CC BY 4.0, without modification.
For Research Use Only. Not For Clinical Use

Supports

Formulation Background of Liposome Research Highlights
Resources Technical Supports Featured Services Knowledge Center
Optimizing LNP Molar Ratios for Transfection Efficiency
Scalability Challenges in mRNA-LNP Manufacturing
Beyond mRNA: LNP Delivery for CRISPR/Cas9
Cationic Lipids Evolution: DOTAP to Ionizable Lipids
LNP Storage Stability: Lyophilization vs. Liquid
Modulating LNP Biodistribution: Overcoming Liver Accumulation
Active vs. Passive Targeting (EPR): A Guide to Tumor Drug Delivery
Immunoliposomes: Comparing Pre-insertion vs. Post-insertion Techniques
Crossing the BBB: Advances in Transferrin and Peptide-Modified Liposomes
pH-Responsive Liposomes for Tumor Microenvironment
Thermosensitive Liposomes combined with HIFU
Aptamer-Modified Liposomes: A Cost-Effective Antibody Alternative
Ethosomes vs Transfersomes for Dermal Delivery
Strategies for Encapsulating Poorly Water-Soluble Small Molecules in Liposomes
Multivesicular Liposomes: The Architecture of Sustained Release
Mechanisms of Liposomal Adjuvants in Enhancing Vaccine Immune Response
Protecting Enzymatic Activity: Liposomal Encapsulation Strategies for Enzymes
Cryo-TEM vs. DLS: Interpreting Discrepancies in Liposome Particle Size Data
Validating In Vitro Release Methods: Dialysis vs. Sample Separation Techniques
Predicting Long-Term Stability of Liposomal Suspensions using Zeta Potential
Troubleshooting Low Liposome Encapsulation Efficiency
Application of Multi-omics Analysis in Liposome Toxicology Assessment
The Ultimate Guide to Liposome Preparation
Fluorescent Liposomes for Cellular Uptake: Labeling, Controls, and Troubleshooting
How to Design Stealth Liposomes for Long Circulation
Homemade vs. Commercial Kits: Why Standardization Matters in Liposome Research
Develop Targeted Liposomes: Target Selection to Cellular Validation
Optimizing Ligand Density on Liposomes for Targeted Delivery
Directional Antibody Conjugation and Activity Retention in Immunoliposome Development
Peptide-Modified Liposomes: Screening and Conjugation Strategies
High-Affinity Aptamers and Efficient Liposomal Delivery
When to Use Cleavable PEG in Lipid-Based Delivery
Glycosylated Liposomes: Balancing Receptor-Mediated Uptake and Immune Recognition
Folic Acid and Other Vitamin Ligands for Targeted Liposomes
Formulation Optimization to Targeting: Liposome Parameters and Biological Readouts
Imaging Liposome Development: Labeling Strategy, Signal-to-Noise Ratio, and Stability
Charged Liposome Development: Cationic vs Neutral vs Anionic
Cationic Liposome Development for Efficient Transfection with Reduced Toxicity
Neutral Liposome Development for Stability and Long Circulation
Anionic Liposomes in Drug Delivery: Surface Charge and Cellular Uptake
PG Anionic Liposome: Membrane Stability and Payload Compatibility
Transfersome Development: Edge Activators, Size Optimization, and Permeation Testing
High-Ethanol Ethosomes: Drug Loading, Stability, and Skin Irritation in Transdermal Delivery
Dermal Delivery: Franz Diffusion Cells vs. Dialysis
Liposomes Fail in Skin Applications: A Practical Troubleshooting Guide
Key CQAs for Liposomal Skin Delivery: Stability, Loading and Irritation
Gradient Loading and Formulation Design for Small Molecule Liposomes
Protein & Peptide Liposomes: Preventing Denaturation and Controlled Release
Liposome vs. LNP: The Key Difference in Nucleic Acid Delivery
Nucleic Acid Liposomal Delivery: Endosomal Escape and Expression
Prodrug Liposomes: Translating Chemical Design into Delivery Advantages
Enzyme-Loaded Liposomes: Activity Retention, Protection & Batch Consistency
Adjuvant Liposome Composition Shapes the Immune Activation Window & Safety Profile
Multivesicular Liposomes: High Payload Capacity for Sustained Drug Release
Encapsulation vs. Delivery: Payload Compatibility in Liposomal Formulations
Liposome Payload Troubleshooting: Low Encapsulation, Precipitation & Uncontrolled Release
Webinars

Online Inquiry