Creative Biolabs-Lipid Based Drug Delivery

LNP Delivery for CRISPR Gene Editing

CRISPR & LNPs Challenges Research Insights Products & Services Resources

The true therapeutic potential of CRISPR gene editing hinges on solving a critical challenge: delivering it safely and effectively within the body. While viral vectors have long been the standard, their drawbacks—including immunogenicity and manufacturing constraints—demand a more advanced solution. As a pioneer in lipid-based delivery, Creative Biolabs is leading this charge. We provide comprehensive platforms and expert partnerships to accelerate your lipid nanoparticle (LNP) research and development, helping you transform complex scientific concepts into viable, life-changing therapies.

The Synergy of CRISPR and Lipid Nanoparticles

CRISPR-Cas9 is a groundbreaking gene-editing technology that acts as a pair of molecular scissors, allowing for precise modif ications to the genome. The system typically consists of two key components: the Cas9 endonuclease and a guide RNA (gRNA) that directs the Cas9 enzyme to a specific DNA sequence. By introducing these components into a cell, researchers can correct disease-causing mutations, knock out pathogenic genes, or insert therapeutic sequences.

However, the size and delicate nature of the CRISPR components—especially the Cas9 enzyme or its mRNA—make them difficult to deliver into cells on their own. This is where lipid nanoparticles excel. As a sophisticated drug carrier, an LNP is a sphere composed of lipids that can encapsulate a wide range of nucleic acids, protecting them from degradation and facilitating their entry into the cell's cytoplasm. The LNP's structure, typically composed of an ionizable lipid, a phospholipid, cholesterol, and a PEGylated lipid, is meticulously designed to balance stability and effective delivery.

The LNP-CRISPR combination offers several key advantages over viral vectors, including reduced immunogenicity, a transient delivery profile that lowers the risk of off-target effects, and a more streamlined, cost-effective manufacturing process.

The Challenges of Translational Science

The path to clinical application for LNP therapies involves overcoming several key challenges:

  • Precision in Targeting: Although LNPs have demonstrated success in reaching the liver, the ability to precisely and efficiently deliver their cargo to other tissues beyond the liver (extrahepatic delivery) remains a formidable barrier to broader therapeutic application.
  • Translational Consistency: It is common for LNP systems that perform exceptionally well in controlled lab settings (in vitro) to show variable results in living organisms (in vivo). Ensuring a strong correlation between these environments is essential for clinical success and requires extensive analytical validation.
  • Robustness of Formulation: The structural integrity of an LNP is paramount. The precise ratio of its lipid components must be carefully controlled and maintained, as instability can lead to poor drug retention, aggregation, and a significant loss of therapeutic function.

Experimental Insights: High-Efficiency In Vivo Genome Editing

The groundbreaking research detailed in the scientific literature provides a clear roadmap for advancing the field. By methodically engineering and testing new components, the study provides compelling evidence for the potential of LNP-mediated gene editing.

  • Engineering and Optimization of iGeoCas9

Researchers successfully engineered a thermostable Cas9 protein from the bacterium Geobacillus stearothermophilus (GeoCas9) to create iGeoCas9 variants. These optimized variants were shown to enable more than 100× the genome editing of cells and organs compared to the native enzyme, demonstrating a significant leap in efficiency.

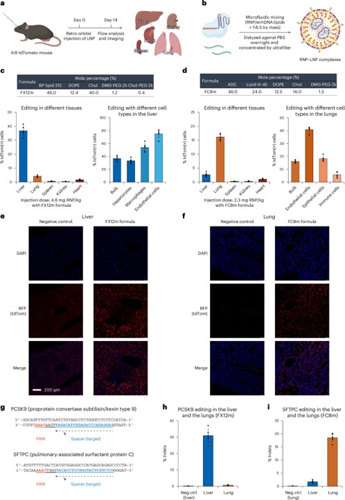
Directed evolution of GeoCas9 improves its editing efficiency by orders of magnitude and broadens its PAM compatibility. (OA Literature)Fig. 1 Directed evolution improves GeoCas9's editing efficiency. 1

  • Targeting Diverse Cell Types

The iGeoCas9 ribonucleoprotein (RNP) complexes were shown to be effective across a variety of cell types. The complexes also successfully induced homology-directed repair, a form of precise gene correction, in cells that were co-delivered single-stranded DNA templates, confirming a broader range of applications.

iGeoCas9 RNP–LNP complexes can edit a wide range of genomic targets and multiple different cell lines. (OA Literature)Fig. 2 iGeoCas9 RNP formulated in LNPs edits cells in vitro. 1

  • Tissue-Selective In Vivo Delivery

Using specially designed, tissue-selective LNP formulations, the study achieved significant in vivo results. Reporter mice receiving a single intravenous injection of iGeoCas9 RNPs demonstrated remarkable genome-editing levels of 16% to 37% in both the liver and the lungs, a major achievement in targeted delivery.

iGeoCas9 RNP–LNPs efficiently edit the liver and lungs of mice. (OA Literature)Fig. 3 iGeoCas9 RNP–LNP complexes edit organs efficiently in vivo. 1

The research discussed above demonstrates that innovation at the molecular level, combined with advanced delivery systems, can unlock the full potential of gene-editing therapeutics. This is a complex process requiring a deep understanding of both the therapeutic payload and its LNP carrier. We encourage you to contact Creative Biolabs' team of experts to discuss how these research findings can be translated into a successful, large-scale commercial application for your specific therapeutic needs.

Related Products & Services

At Creative Biolabs, we provide a comprehensive suite of products and services to help you accelerate your research and development in lipid-based drug delivery. Our offerings are designed to address the challenges and opportunities presented by advanced delivery systems like LNDs.

Services/Products Description Inquiry
Plasmid Construction High-quality vector design and synthesis for producing therapeutic DNA, including Cas9-encoding plasmids and donor templates for gene correction. Inquiry
Nucleic Acid Preparation End-to-end services for the synthesis, purification, and quality control of therapeutic nucleic acids, such as mRNA and guide RNA, for LNP encapsulation. Inquiry
Lipid Synthesis Custom synthesis of novel and proprietary lipids, including ionizable lipids, to create next-generation LNP formulations with enhanced targeting and stability. Inquiry
Gene Editing LNP Development Comprehensive services for the rational design, formulation, and optimization of LNP systems tailored for specific gene-editing payloads. Inquiry
Characterization Advanced analytical services for the thorough characterization of LNP formulations, including dynamic light scattering (DLS) for size and zeta potential, and cryo-transmission electron microscopy (cryo-TEM) for morphology. Inquiry

Resources

Reference

  1. Chen, Kai, et al. "Lung and liver editing by lipid nanoparticle delivery of a stable CRISPR–Cas9 ribonucleoprotein." Nature Biotechnology (2024): 1-13. doi: 10.1038/s41587-024-02437-3. Distributed under Open Access license CC BY 4.0, without modification.


For Research Use Only. Not For Clinical Use

Supports

Formulation Background of Liposome Research Highlights
Resources Technical Supports Featured Services Knowledge Center
Optimizing LNP Molar Ratios for Transfection Efficiency
Scalability Challenges in mRNA-LNP Manufacturing
Beyond mRNA: LNP Delivery for CRISPR/Cas9
Cationic Lipids Evolution: DOTAP to Ionizable Lipids
LNP Storage Stability: Lyophilization vs. Liquid
Modulating LNP Biodistribution: Overcoming Liver Accumulation
Active vs. Passive Targeting (EPR): A Guide to Tumor Drug Delivery
Immunoliposomes: Comparing Pre-insertion vs. Post-insertion Techniques
Crossing the BBB: Advances in Transferrin and Peptide-Modified Liposomes
pH-Responsive Liposomes for Tumor Microenvironment
Thermosensitive Liposomes combined with HIFU
Aptamer-Modified Liposomes: A Cost-Effective Antibody Alternative
Ethosomes vs Transfersomes for Dermal Delivery
Strategies for Encapsulating Poorly Water-Soluble Small Molecules in Liposomes
Multivesicular Liposomes: The Architecture of Sustained Release
Mechanisms of Liposomal Adjuvants in Enhancing Vaccine Immune Response
Protecting Enzymatic Activity: Liposomal Encapsulation Strategies for Enzymes
Cryo-TEM vs. DLS: Interpreting Discrepancies in Liposome Particle Size Data
Validating In Vitro Release Methods: Dialysis vs. Sample Separation Techniques
Predicting Long-Term Stability of Liposomal Suspensions using Zeta Potential
Troubleshooting Low Liposome Encapsulation Efficiency
Application of Multi-omics Analysis in Liposome Toxicology Assessment
The Ultimate Guide to Liposome Preparation
Fluorescent Liposomes for Cellular Uptake: Labeling, Controls, and Troubleshooting
How to Design Stealth Liposomes for Long Circulation
Homemade vs. Commercial Kits: Why Standardization Matters in Liposome Research
Develop Targeted Liposomes: Target Selection to Cellular Validation
Optimizing Ligand Density on Liposomes for Targeted Delivery
Directional Antibody Conjugation and Activity Retention in Immunoliposome Development
Peptide-Modified Liposomes: Screening and Conjugation Strategies
High-Affinity Aptamers and Efficient Liposomal Delivery
When to Use Cleavable PEG in Lipid-Based Delivery
Glycosylated Liposomes: Balancing Receptor-Mediated Uptake and Immune Recognition
Folic Acid and Other Vitamin Ligands for Targeted Liposomes
Formulation Optimization to Targeting: Liposome Parameters and Biological Readouts
Imaging Liposome Development: Labeling Strategy, Signal-to-Noise Ratio, and Stability
Charged Liposome Development: Cationic vs Neutral vs Anionic
Cationic Liposome Development for Efficient Transfection with Reduced Toxicity
Neutral Liposome Development for Stability and Long Circulation
Anionic Liposomes in Drug Delivery: Surface Charge and Cellular Uptake
PG Anionic Liposome: Membrane Stability and Payload Compatibility
Transfersome Development: Edge Activators, Size Optimization, and Permeation Testing
High-Ethanol Ethosomes: Drug Loading, Stability, and Skin Irritation in Transdermal Delivery
Dermal Delivery: Franz Diffusion Cells vs. Dialysis
Liposomes Fail in Skin Applications: A Practical Troubleshooting Guide
Key CQAs for Liposomal Skin Delivery: Stability, Loading and Irritation
Gradient Loading and Formulation Design for Small Molecule Liposomes
Protein & Peptide Liposomes: Preventing Denaturation and Controlled Release
Liposome vs. LNP: The Key Difference in Nucleic Acid Delivery
Nucleic Acid Liposomal Delivery: Endosomal Escape and Expression
Prodrug Liposomes: Translating Chemical Design into Delivery Advantages
Enzyme-Loaded Liposomes: Activity Retention, Protection & Batch Consistency
Adjuvant Liposome Composition Shapes the Immune Activation Window & Safety Profile
Multivesicular Liposomes: High Payload Capacity for Sustained Drug Release
Encapsulation vs. Delivery: Payload Compatibility in Liposomal Formulations
Liposome Payload Troubleshooting: Low Encapsulation, Precipitation & Uncontrolled Release
Webinars

Online Inquiry