AngII induced Chronic Heart Failure Modeling & Pharmacodynamics Service
Creative Biolabs, with years of expertise, offers a variety of well-established rodent models to rigorously evaluate the efficacy of potential HF treatments.
Introduction
Heart failure (HF) represents a major global health challenge, affecting millions and posing a significant burden on healthcare systems. This progressive condition, characterized by the heart's inability to effectively pump blood, leads to severe morbidity and high mortality. Developing new, effective therapeutic strategies necessitates the use of robust and clinically translatable preclinical models.
AngII-Induced Chronic HF Model
The angiotensin II (AngII)-induced chronic HF model is a highly relevant and extensively utilized preclinical tool that mimics key aspects of human HF, particularly those driven by renin-angiotensin-aldosterone system (RAAS) overactivation.
Fig.1 Construction of AngII-induced cardiac remodeling and dysfunction model.1,3
Model Construction Steps
The construction of this model is meticulously executed to ensure reproducibility and consistency:
01Animal Selection
Typically, male C57BL/6J mice or rats are chosen due to their well-characterized responses to AngII infusion.
02Surgical Implantation
Animals undergo a minor surgical procedure for the subcutaneous implantation of osmotic mini-pumps. These pumps are designed for continuous, controlled delivery of AngII.
03AngII Infusion
AngII is continuously infused over several weeks, commonly for a period of 28 days. The specific dose of AngII is a critical determinant and can be precisely modulated to induce different HF phenotypes.
04Disease Progression
Over the infusion period, sustained AngII levels trigger a cascade of pathological events including cardiac hypertrophy, extensive perivascular and interstitial myocardial fibrosis, inflammation, oxidative stress, and progressive cardiac dysfunction.
Strengths and Limitations
Strengths:
- High Clinical Relevance: Directly recapitulates RAAS overactivation, a central pathology in human chronic HF (both HFrEF and HFpEF), leading to highly translatable findings.
- Phenotypic Versatility: Allows for the induction of distinct HFrEF and HFpEF phenotypes through dose modulation, addressing diverse clinical presentations of HF.
- Reproducible Outcomes: Exhibits high consistency in disease induction and progression, ensuring reliable and robust experimental data.
- Controlled Induction: Precise control over AngII dose and infusion duration enables researchers to achieve specific disease severities and phenotypes.
- Robust Fibrosis: A particularly strong model for inducing cardiac fibrosis, making it ideal for the evaluation of anti-fibrotic therapies.
Limitations:
- Induced Nature: As an induced model, it may not encompass the full spectrum of complexities observed in multi-etiological human HF.
- Osmotic Pump Cost: The use of osmotic mini-pumps can contribute to the overall cost of the study.
- Dose Optimization: Careful and precise dose optimization is required to achieve the desired specific HF phenotype.
Evaluation Platform
Creative Biolabs' comprehensive evaluation platform employs state-of-the-art instruments and tests for accurate cardiac function and pathology assessment:
-
Imaging:
Echocardiography: Non-invasive, real-time cardiac structure and function assessment (e.g., EF, FS, GLS, IVRT, RPLSR, LV dimensions, atrial size).
Invasive Hemodynamics: Detailed pressure-volume loop analysis for comprehensive cardiac function and diastolic properties. -
Physiological & Behavioral:
Blood Pressure Monitoring: Direct measurement of arterial pressures.
Organ Weights: Quantification of heart and lung weights (HW/BW, LW/BW) for hypertrophy and pulmonary congestion.
Exercise Capacity Assessment: Functional capacity evaluation via treadmill tests to quantify exercise intolerance. -
Histopathological & Cellular:
Quantitative Histopathology: Assessment of myocardial fibrosis (Picro Sirius Red, Masson's trichrome), hypertrophy (myocyte area), and inflammatory cell infiltration (e.g., macrophage staining).
Immunohistochemistry: Detection of specific protein expression relevant to remodeling, inflammation, and oxidative stress. -
Biochemical & Molecular:
Molecular Biomarkers: Analysis of gene and protein expression for hypertrophy (ANP, BNP), fibrosis (collagen), inflammation (cytokines), and oxidative stress.
Transcriptomic Profiling: Advanced RNA-sequencing (with LCM) for in-depth gene expression analysis in AngII-mediated damage.
Applications
- Simulated Diseases: Effectively models chronic HF (HFrEF and HFpEF), cardiac hypertrophy, myocardial fibrosis, and cardiovascular inflammation.
- Drug Evaluation: Ideal for assessing the efficacy of novel compounds, including RAAS inhibitors, anti-fibrotic agents, anti-inflammatory drugs, and other novel cardiovascular therapeutics.
- Therapeutic Modalities: Suitable for evaluating a wide range of therapeutic modalities, including small molecules, biologics, and gene therapies.
- Mechanistic Studies: Provides a robust platform for unraveling the precise molecular and cellular mechanisms underlying HF progression and response to intervention.
- Biomarker Discovery: Enables the identification and validation of novel biomarkers for disease progression and therapeutic response.
Related Heart Failure Models
PA Constriction induced Right HF Model
Ascending Aortic Arch Constriction induced Post-Pressure Overload Heart Failure Model
Abdominal Aortic Stenosis induced Left HF Model
DOCA & Salt induced Left HF Model
Our Advantages
- Customized Study Design: Flexible and robust study designs tailored to your specific research questions and therapeutic compounds.
- Precise Model Induction: Meticulous technique ensures consistent and reproducible disease induction for various AngII doses and phenotypes.
- Comprehensive Phenotyping: State-of-the-art readouts across multiple platforms for a complete understanding of disease progression and drug effects.
- Rigorous Quality Control: Adherence to stringent quality control measures guarantees reliable and high-integrity data.
- Accelerated Timelines: Optimized workflows and experienced personnel to meet your research milestones efficiently.
Work with Us
- Summarize the project requirements and fill in the information collection form.
- Sign a CDA from both parties to further communicate information, such as targets.
- Select an animal model, discuss experimental design, and determine assay parameters.
- Project costing and project schedule forecasting.
- We provide a detailed project plan, including the required sample quantities, methods, and protocols.
- Both parties confirm the project details and start the project.
- Confirm the timeline of the project.
- We provide periodic results and information on the animal's condition.
- We will work together to make project adjustments as necessary.
- We provide a comprehensive project report promptly.
- We arrange transportation for the produced samples.
- We provide a discussion of the project results and help to arrange the next steps.
- Data storage and archiving.
Contact Us
Creative Biolabs is dedicated to providing high-quality preclinical research services that accelerate the discovery and development of novel therapies for HF. Our expertise in the AngII-induced chronic HF model offers invaluable insights into disease mechanisms and drug efficacy. We invite you to contact us today to discuss your specific research needs and how we can support your journey towards therapeutic innovation.
FAQs
-
Q1: How do you choose between the AngII model and other HF models?
A: Model selection depends on your research question and therapeutic target. The AngII model is ideal for studying RAAS, inflammation, and fibrosis pathways. Other models, like TAC or MI-induced HF, suit pressure overload or ischemic injury studies. We offer expert consultation to help choose the most relevant model.
-
Q2: Can the AngII model differentiate between HFrEF and HFpEF phenotypes?
A: Yes, the AngII model is versatile for differentiating HFrEF and HFpEF. Dose modulation induces distinct phenotypes: higher doses yield HFrEF (hypertension, hypertrophy, reduced ejection fraction), while chronic low-dose AngII models HFpEF (diastolic dysfunction without major systolic or blood pressure changes). This enables targeted therapy investigation for each specific HF type.
-
Q3: Which animal strain is most commonly used for the AngII-induced model, and why?
A: Male C57BL/6J mice are standard for the AngII-induced model, chosen for their robust, reproducible response and extensive historical data, ensuring consistency. We can discuss other strains, including genetically modified ones, based on your research objectives.
-
Q4: How translational are the findings from the AngII-induced chronic HF model to human HF?
A: The AngII-induced chronic HF model is highly translational because it directly targets RAAS overactivation, a fundamental mechanism in human HF. It accurately replicates key human chronic HF hallmarks like cardiac hypertrophy, myocardial fibrosis, inflammation, oxidative stress, and both systolic and diastolic dysfunction. Its responsiveness to clinically proven RAAS inhibitors further supports its predictive utility for human therapeutic responses.
-
Q5: Can I customize the study design to include specific parameters or experimental groups?
A: Absolutely. Creative Biolabs offers flexible, customized solutions. Our expert scientific team collaborates closely with you to design studies that precisely meet your unique objectives, whether adding experimental groups, incorporating endpoints, or exploring therapeutic regimens.
-
Q6: What are the key cellular and molecular mechanisms Creative Biolabs can investigate in this model?
A: Beyond comprehensive phenotyping, Creative Biolabs investigates underlying cellular and molecular mechanisms. This includes inflammatory pathways (e.g., macrophage infiltration, cytokine/chemokine expression), oxidative stress markers, changes in cardiac remodeling gene and protein expression (e.g., collagen, natriuretic peptides), and specific signaling pathway activation. We utilize advanced techniques like immunohistochemistry, Western blotting, qPCR, and transcriptomic profiling (RNA-seq) for in-depth mechanistic insights.
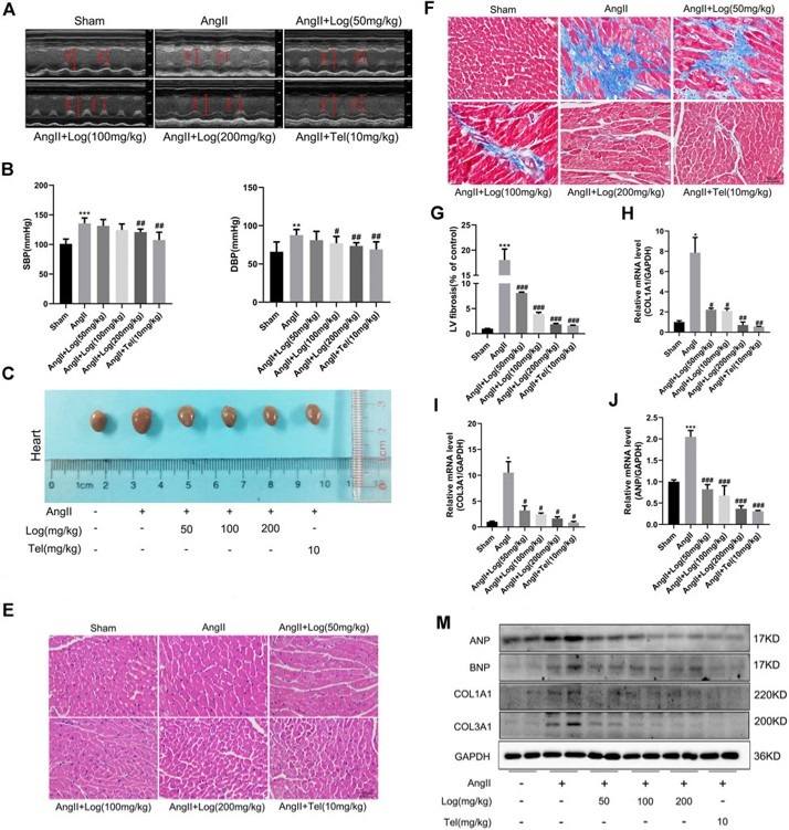
Published Data
Fig.2 Effect of loganin on AngII-induced hypertension and cardiac hypertrophy.2,3
A study demonstrated the efficacy of a natural product, loganin, in inhibiting AngII–induced cardiac hypertrophy and fibrosis. This research highlighted loganin's cardioprotective effects by attenuating fibrosis, reducing pro-inflammatory cytokine secretion, and suppressing key signaling pathways (JAK2/STAT3 and NF-κB) in both in vitro and in vivo models of AngII–induced cardiac hypertrophy. This exemplifies capability of this model in evaluating novel therapeutic agents.
References
- Han, Xiao et al. "4-Hydroxychalcone attenuates AngII-induced cardiac remodeling and dysfunction via regulating PI3K/AKT pathway." Hypertension research : official journal of the Japanese Society of Hypertension vol. 48,3 (2025): 1054-1067. https://doi.org/10.1038/s41440-024-02068-w
- Xu, Jia-Jia et al. "Loganin Inhibits Angiotensin II-Induced Cardiac Hypertrophy Through the JAK2/STAT3 and NF-κB Signaling Pathways." Frontiers in pharmacology vol. 12 678886. 14 Jun. 2021. https://doi.org/10.3389/fphar.2021.678886
- Distributed under Open Access license CC BY 4.0, without modification. The image was modified by extracting and using only part of the original image.
For Research Use Only.
