Cecal Ligation & Puncture (CLP) induced Acute Kidney Injury Modeling & Pharmacodynamics Service
Creative Biolabs offers a variety of well-established animal models for studying AKI, enabling the evaluation of novel therapeutic agents to prevent or reverse kidney injury, offering valuable insights into treatment efficacy and mechanisms of action.
Introduction
Acute kidney injury (AKI) is a rapid decline in kidney function, typically within hours to days, characterized by an increase in serum creatinine and/or a decrease in urine output. AKI can result from a variety of causes, including ischemia, toxins, infections, or underlying medical conditions such as sepsis, trauma, and drug-induced nephrotoxicity. The condition is often classified into three stages based on the severity of kidney dysfunction: mild, moderate, and severe. The pathophysiology of AKI involves complex processes such as inflammation, oxidative stress, and tubular injury, ultimately leading to impaired renal function and systemic complications. If not managed appropriately, AKI can progress to chronic kidney disease (CKD) or end-stage renal disease (ESRD), which are associated with high morbidity and mortality. AKI can occur in different clinical settings, including hospitalized patients, particularly in intensive care units, and is also common in those undergoing major surgeries or receiving nephrotoxic drugs. Early detection and intervention are critical to preventing irreversible kidney damage.
Cecal Ligation and Puncture (CLP)-Induced Acute Kidney Injury Model
The Cecal Ligation and Puncture (CLP)-induced Acute Kidney Injury Model is a well-established method for studying septic AKI, widely used in sepsis and kidney injury research. This model is induced by ligating and puncturing the cecum to introduce gut-derived bacteria and endotoxins into the bloodstream, triggering a systemic inflammatory response. The model mimics the complex pathological processes seen in human sepsis-related AKI, including acute renal inflammation, tubular damage, and renal function impairment. It is highly reproducible and effective in studying therapeutic interventions and understanding the pathophysiological mechanisms of AKI. The main advantage of this model is its ability to mimic the multifactorial nature of sepsis-induced renal injury, but it is also associated with challenges in controlling the degree of infection and variability in outcomes. Despite these challenges, it remains a valuable tool for evaluating the efficacy of anti-inflammatory, anti-infective, and renal-protective therapies.
- Simulates: This model simulates septic shock-induced acute kidney injury, which is commonly seen in critically ill patients. The septic state results from infection or trauma leading to systemic inflammation, vascular leakage, and renal injury.
- Evaluates Drugs: It is used to evaluate drugs that target inflammatory pathways, renal protection, infection control, and organ preservation. Therapies aiming to reduce sepsis-induced damage, control immune response, and improve kidney function can be tested using this model.
Fig. 1 Schematic representation of two frequently used sepsis models.1,3
Evaluation Platform
- Animals: Mouse, Rat.
-
Measurements
We offer a range of advanced measurements to evaluate drug efficacy in this model, including:- General observations: Body weight, mortality rate, clinical signs of sepsis (e.g., hypothermia, lethargy), and urine output.
- Histopathological analysis: Renal tissue examination for tubular damage, inflammation, and cell death using H&E staining and PAS staining.
- Serum biomarkers: Assessment of renal function via serum creatinine and blood urea nitrogen (BUN) levels.
- Cytokine profiling: Quantification of inflammatory cytokines (e.g., TNF-α, IL-6, IL-1β) in plasma and kidney tissue.
- Gene/protein expression profiling: Detection of markers related to oxidative stress, inflammation, and apoptosis using RT-qPCR and Western blot techniques.
- Histology: Kidney tissue evaluation for necrosis, apoptosis, and inflammatory cell infiltration using immunohistochemistry.
Additionally, our team can customize experimental designs, select relevant biomarkers, and assist in data analysis for your research needs.
Related Services
In addition to the CLP-induced AKI model, we also offer services for other models of acute kidney injury, including those induced by nephrotoxic drugs and ischemia-reperfusion injury. These models are essential for understanding kidney damage mechanisms in various etiologies.
Our advantages
- Expertise: Extensive experience in setting up and analyzing AKI models, with a scientific team ready to guide every step.
- Tailored solutions: Customizable protocols to meet your specific research needs.
- High reproducibility: Our models provide consistent and reliable results for evaluating therapeutic efficacy.
- State-of-the-art technologies: Use of advanced measurement techniques and cutting-edge equipment.
- Comprehensive support: From model selection to data analysis, we offer full support throughout your research.
Work with Us
- Summarize the project requirements and fill in the information collection form.
- Sign a CDA from both parties to further communicate information, such as targets.
- Select an animal model, discuss experimental design, and determine assay parameters.
- Project costing and project schedule forecasting.
- We provide a detailed project plan, including the required sample quantities, methods, and protocols.
- Both parties confirm the project details and start the project.
- Confirm the timeline of the project.
- We provide periodic results and information on the animal's condition.
- We will work together to make project adjustments as necessary.
- We provide a comprehensive project report promptly.
- We arrange transportation for the produced samples.
- We provide a discussion of the project results and help to arrange the next steps.
- Data storage and archiving.
FAQs
-
1. What is the CLP model and how is it induced?
The CLP model involves ligating and puncturing the cecum to induce sepsis and simulate septic kidney injury. It’s a reliable method for evaluating drug efficacy in sepsis-related AKI.
-
2. What diseases can be studied using this model?
This model primarily simulates septic shock, but it can also be used to study systemic inflammation, multi-organ failure, and renal dysfunction.
-
3. Can this model be used for drug testing?
Yes, it is widely used to test drugs targeting inflammation, sepsis, renal protection, and kidney function improvement.
-
4. What measurements do you provide for assessing kidney function in this model?
We offer measurements of serum creatinine, BUN levels, histopathological analysis, cytokine profiling, and gene/protein expression analysis.
Published Data
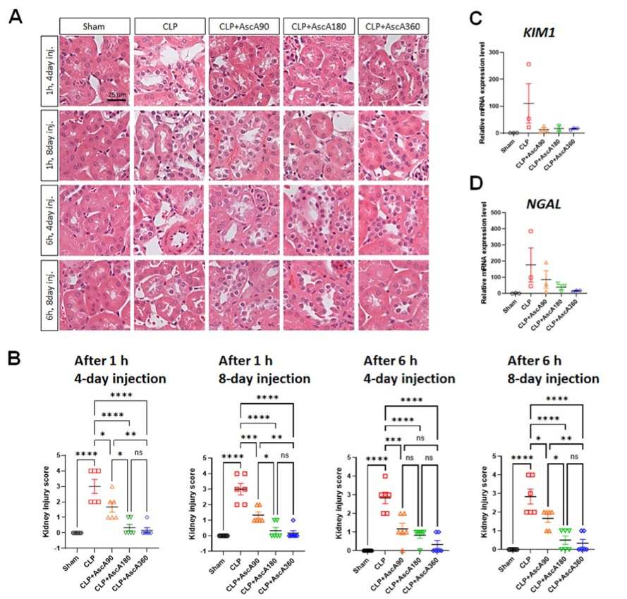
Fig 2. Cecal ligation and puncture (CLP) promotes acute kidney injury in mice.2,3
Kidney tissue sections from mice subjected to CLP exhibited significant morphological alterations, including tubular dilatation and necrosis of tubular epithelial cells (Fig. 2A). However, these changes were notably mitigated by AscA treatment at doses of 180 or 360 mg/kg/d. The histological appearance of kidney tissues from mice receiving 360 mg/kg/d AscA for 8 days closely resembled that of the sham group. The most substantial reduction in acute kidney injury (AKI) scores was observed when AscA was administered at doses of 180 or 360 mg/kg/d for 8 days (Fig. 2B). Additionally, kidneys from CLP-treated mice showed elevated levels of AKI biomarkers, including kidney injury molecule 1 (KIM1) and neutrophil gelatinase-associated lipocalin (NGAL). However, treatment with AscA for 8 days, irrespective of the dose, only resulted in a non-significant reduction in the expression of these biomarkers (Fig. 2C, D).
References
- Burgelman, Marlies et al. "Extracellular Vesicles: A Double-Edged Sword in Sepsis." Pharmaceuticals (Basel, Switzerland) vol. 14,8 829. 23 Aug. 2021. https://doi.org/10.3390/ph14080829
- Kim, Ok-Hyeon et al. "Early, very high-dose, and prolonged vitamin C administration in murine sepsis." Scientific reports vol. 15,1 17513. 20 May. 2025. https://doi.org/10.1038/s41598-025-02622-7
- Distributed under Open Access license CC BY 4.0, without modification.
For Research Use Only.
