Sodium Laurate induced Lower Limb Gangrene Modeling & Pharmacodynamics Service
Introduction
Peripheral artery disease (PAD) is a widespread circulatory condition characterized by narrowed arteries, significantly reducing blood flow to the limbs, most commonly the legs. This often progresses to critical limb ischemia (CLI), a severe manifestation leading to chronic pain, non-healing wounds, and ultimately, gangrene and potential amputation. Developing effective therapies for this significant global health burden requires robust preclinical models.
Creative Biolabs offers a comprehensive suite of well-established rodent cardiovascular disease models, including specialized peripheral vascular disease models, to rigorously evaluate the efficacy of novel therapeutic interventions.
Sodium Laurate-Induced Lower Limb Gangrene Model
The sodium laurate-induced lower limb gangrene model is designed to mimic the severe ischemic injury and progressive tissue necrosis observed in advanced PAD and CLI. This model is invaluable for investigating gangrene's complex pathophysiology and robustly evaluating novel therapeutic interventions, including drugs, gene therapies, and regenerative medicine strategies, aimed at improving limb perfusion, promoting angiogenesis, and preventing tissue loss.
Model Construction Steps
This model is constructed by leveraging sodium laurate's sclerosing properties to induce a controlled ischemic event. A precise injection of sodium laurate into the femoral artery or its branches causes localized endothelial damage and subsequent thrombotic occlusion. This process is meticulously managed to ensure consistent and reproducible gangrene development, often complemented by femoral artery ligation in specific strains to enhance severity.
01Anesthesia & Exposure
Rodents are anesthetized, and the femoral neurovascular bundle is surgically exposed in the medial thigh under microscopic guidance.
02Vessel Isolation & Injection
The femoral artery (and sometimes the femoral vein, to intensify ischemia) is carefully isolated. A precise volume and concentration of sodium laurate solution is then injected into the selected arterial segment.
03Ligation (Optional)
In certain protocols, particularly for more resistant strains like FVB, a distal femoral artery ligation may be performed in conjunction with the sodium laurate injection to further exacerbate the ischemic insult.
04Closure & Monitoring
The surgical incision is meticulously closed. Post-operative analgesia is administered, and animals are closely monitored for gangrene progression using standardized scoring systems over several days to weeks.
Strengths and Limitations
Strengths:
- High Reproducibility: Controlled induction ensures consistent gangrene development across experimental groups.
- Clinical Mimicry: Accurately reflects key pathological features of human CLI, including progressive tissue necrosis and inflammation.
- Quantifiable Endpoints: Allows objective assessment of gangrene severity, limb perfusion, and tissue viability.
- Versatility: Adaptable for studying various aspects of ischemic injury and evaluating diverse therapeutic approaches.
Limitations:
- Acute Focus: Primarily models acute limb ischemia (ALI) rather than chronic PAD.
- Variability: Requires precise surgical technique and careful consideration of animal factors like strain and age.
- Single Vessel: May not fully represent the multi-vessel occlusive disease often seen in advanced human PAD.
Evaluation Platform
Creative Biolabs' advanced evaluation platform offers comprehensive insights into therapeutic efficacy through a multi-modal approach. Integrating biochemical, molecular, cellular, and histopathological analyses with advanced imaging, our sophisticated instrumentation ensures precise data for thorough disease and treatment response characterization.
Test Indicators:
- Clinical Gangrene Scoring (e.g., Faber hindlimb ischemia score)
- Limb Perfusion (Laser Doppler Perfusion Imaging, micro-angiography)
- Vascularity (Capillary density via DiI perfusion and confocal microscopy, collateral vessel formation)
- Histopathology (Hematoxylin and Eosin (H&E) staining for tissue damage, inflammation, muscle morphology)
- Immunohistochemistry (Assessment of angiogenesis markers (e.g., CD31), inflammatory cell infiltration (e.g., CD68), apoptosis markers)
- Molecular Analysis (Gene expression (qPCR) of pro-angiogenic factors, inflammatory cytokines, oxidative stress markers)
- Biochemical Markers (Measurement of circulating inflammatory mediators, oxidative stress byproducts)
Applications
- Disease Modeling: Accurately simulates CLI, ALI, and severe PAD complications, including gangrene and associated vascular inflammation.
- Therapeutic Efficacy: Serves as a robust platform for evaluating diverse treatments such as pro-angiogenic agents, anti-inflammatory and antithrombotic drugs, stem cell therapies, wound healing accelerators, and novel surgical interventions.
- Mechanistic Insights: Enables in-depth investigation into the complex pathophysiology of ischemic tissue damage, gangrene progression, and underlying molecular mechanisms.
Related Peripheral Vascular Disease Models
- Femoral Artery Ligation induced Lower Limb Peripheral Vascular Disease Model
- Sodium Laurate induced Vasculitis Model
Our Advantages
- Reproducibility: Rigorous standardization ensures consistent and reliable results.
- Comprehensive Evaluation: Multi-modal analysis platform for in-depth data.
- Customization: Flexible study design tailored to your specific research goals.
- Translational Focus: Models designed for high clinical relevance, accelerating drug development.
- Ethical Standards: Adherence to the highest animal welfare guidelines.
- Dedicated Support: Collaborative partnership throughout your research journey.
Work with Us
- Summarize the project requirements and fill in the information collection form.
- Sign a CDA from both parties to further communicate information, such as targets.
- Select an animal model, discuss experimental design, and determine assay parameters.
- Project costing and project schedule forecasting.
- We provide a detailed project plan, including the required sample quantities, methods, and protocols.
- Both parties confirm the project details and start the project.
- Confirm the timeline of the project.
- We provide periodic results and information on the animal's condition.
- We will work together to make project adjustments as necessary.
- We provide a comprehensive project report promptly.
- We arrange transportation for the produced samples.
- We provide a discussion of the project results and help to arrange the next steps.
- Data storage and archiving.
Contact Us
Leverage Creative Biolabs' proven expertise and comprehensive services to advance your ischemic disease research. Our team is ready to collaborate, providing precise data and insightful analysis. Contact us today to explore how our Sodium Laurate-Induced Lower Limb Gangrene Model can support your therapeutic development.
FAQs
-
Q1: How does the sodium laurate injection specifically lead to gangrene?
A: Sodium laurate functions as a sclerosing agent. When precisely injected into the femoral artery, it induces immediate and localized damage to the endothelial cells lining the vessel. This injury initiates a rapid cascade of events, including platelet aggregation and subsequent thrombus formation, which culminates in acute arterial occlusion. The resulting severe and sustained ischemia in the distal limb, combined with the ensuing inflammatory response, leads to irreversible tissue damage and gangrene.
-
Q2: Can this model differentiate between acute and chronic limb ischemia?
A: The sodium laurate-induced model primarily induces ALI due to the rapid onset of arterial occlusion. While it can be adapted to study certain aspects of chronic ischemia by observing long-term outcomes, its greatest strength lies in evaluating interventions for acute events and preventing the rapid progression to gangrene. For studies specifically focused on chronic PAD, other models or a combined approach might be more appropriate.
-
Q3: Is this model suitable for evaluating stem cell therapies?
A: Absolutely. The sodium laurate-induced lower limb gangrene model serves as an excellent platform for evaluating the therapeutic potential of various stem cell populations, such as mesenchymal stem cells or endothelial progenitor cells. Researchers can rigorously assess their ability to promote angiogenesis, reduce damaging inflammation, improve limb perfusion, and ultimately contribute to salvaging ischemic tissue, making it highly relevant for regenerative medicine approaches.
-
Q4: Can you customize the model to fit specific research objectives?
A: Yes, customization is a fundamental strength of our service offering. We can precisely tailor various parameters, including the dose and concentration of sodium laurate, the specific mouse strain employed, the timing and route of therapeutic administration, and the overall duration of the study. Our expert team collaborates closely with clients to design a protocol that precisely aligns with their unique research objectives and target mechanisms.
-
Q5: What is the primary benefit of using the sodium laurate-induced lower limb gangrene model over other ischemia models?
A: This model provides superior reproducibility and a more consistent progression to frank gangrene compared to simpler ligation models. The chemical induction offers a controlled injury, allowing for a more reliable evaluation of therapeutic interventions aimed at preventing or reversing severe tissue necrosis, which can be challenging to achieve with high fidelity in other preclinical models.
Published Data
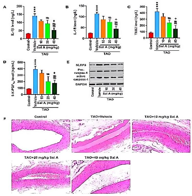
Fig.1 Effect of Sal A on inflammation and thrombosis in the sodium laurate-induced TAO model.1
This study demonstrated the therapeutic potential of salvianolic acid A (Sal A) in a sodium laurate-induced thromboangiitis obliterans (TAO) rat model. Results showed that Sal A significantly alleviated TAO symptoms, reduced oxidative stress, inflammation, and thrombosis, and improved endothelial cell injury. This research highlights the model's utility for evaluating novel compounds targeting vascular diseases and their complications.
Reference
- Yu, Chaowen, et al. "Salvianolic acid A exerts a protective effect against sodium laurate induced thromboangiitis obliterans in rats." Tropical Journal of Pharmaceutical Research 22.1 (2023): 135-141. Distributed under Open Access license CC BY 4.0, without modification. DOI:10.4314/tjpr.v22i1.19
For Research Use Only.
