Cough Modeling & Pharmacodynamics Services
Introduction
Cough may be related to a set of respiratory diseases, such as cold, acute tracheitis/bronchitis, pneumonia, asthma, respiratory tract infection, chronic bronchitis, bronchiectasis, and lung cancer. It is primarily triggered by several mechanisms, including mechanical stimulation, chemical irritation, inflammatory mediators, and neural remodeling. Smoking, infections, environmental exposure, and chronic diseases lead to an increased risk of disease. It is characterized by high prevalence, high burden, and high complexity. It causes sleep disorders, social avoidance in patients, and reduces their quality of life. Creative Biolabs employs advanced cough models to simulate the pathological characteristics of chronic cough, allergic cough, asthmatic cough, post-infectious cough, environmentally-exposed cough, and neurogenic cough. These models allow for comprehensive evaluation of cough pathogenesis and the pharmacodynamic profiles of related therapeutics, thereby expediting the drug development process from discovery to clinical translation.
Fig.1 Cough reflex.Distributed under Open Access license CC BY-SA 4.0, from Wiki, without modification.
Available Cough Models
| Cough Models | Clinical Relevance | Primary Research Applications | Animal Species |
| Citric Acid-Induced Cough Model | Acute cough, common cold, mild airway irritation. The gold standard for non-specific cough reflex sensitivity screening. | Antitussive Drugs acting on sensory nerves (e.g., Dextromethorphan, Codeine), and general cough suppressants. | Guinea Pig, Rat, Mouse, Cat |
| Citric Acid & ATP-Induced Cough Model | Chronic cough, Tussive hyper-reactivity linked to P2X3 receptor activation (e.g., Idiopathic Chronic Cough). | P2X3 Receptor Antagonists (e.g., Gefapixant), and drugs targeting purinergic signaling pathways. | Guinea Pig, Rat |
| Citric Acid & Histamine-Induced Cough Model | Cough associated with allergic rhinitis, asthma, and post-nasal drip (Upper Airway Cough Syndrome). | H1-Receptor Antagonists (e.g., Cetirizine, Loratadine), and Mast Cell Stabilizers. | Guinea Pig, Mouse |
| Citric Acid &OVA-Induced Cough Model | Cough associated with allergic asthma and airway inflammation. | Anti-inflammatory Drugs, Inhaled Corticosteroids (ICS), Anti-allergic drugs, and agents targeting allergic hyper-reactivity. | Guinea Pig, Mouse |
| Citric Acid & Respitose-Induced Cough Model | Cough associated with the inhalation of fine particulates, dust, or airborne irritants (environmental/occupational exposure). | Mucosal Protective Agents, drugs promoting Particle Clearance, and antitussives targeting environmental irritants. | Guinea Pig, Rat |
| Capsaicine-Induced Cough Model | Refractory or Unexplained Chronic Cough (UCC), neurogenic cough, and hypersensitized airways. | TRPV1 Channel Antagonists (e.g., Xanthine derivatives), and drugs used for afferent nerve desensitization. | Guinea Pig, Mouse, Rat |
| Cinnamyl Aldehyde-Induced Cough Model | Cough associated with irritation of the Trigeminal Nerve by Volatile Organic Compounds (VOCs) or strong odors. | TRPA1 Receptor Antagonists, and agents targeting the cough reflex triggered by environmental chemical irritants. | Mouse, Guinea Pig, Rat |
Evaluation Platform
Leveraging our state-of-the-art technological capabilities, we meticulously assay all critical metrics. This commitment ensures data integrity and high-fidelity results, providing you with the robust pharmacodynamic outcomes essential for confident decision-making.
- Cough Behavioral Monitoring: Utilizing automated acoustic analysis and high-speed motion capture, researchers quantify cough frequency/intensity while concurrently tracking airway resistance and lung compliance.
- Environmental Simulation and Exposure Control: Through dynamic aerosol systems and simulation chambers, experiments precisely control aerosol concentration, O2 levels, and humidity to accurately mimic complex tussive environments.
- Neural Activation and Signal Detection: Methods like vagal nerve electrophysiology and in vivo calcium imaging directly record C-fiber discharge and enable subtype clustering of sensory neurons (DRG/pulmonary).
- Inflammation and Histopathology: Using automated scanning, confocal microscopy, and MSD, researchers perform triple fluorescent co-localization and simultaneous detection of multiple inflammatory factors to assess tissue damage.
- Imaging and AI Analysis: AI sound classification, in vivo imaging, and Micro-CT/PET-CT are used to intelligently categorize coughs, evaluate antitussive drug efficacy, and track drug distribution in the lung.
Applications
- Disease Modeling: These models utilize various stimulants to simulate different clinical cough states, particularly chronic cough hypersensitivity and cough in the context of inflammation/allergy. They provide a clinically relevant pathological validation environment for drugs in vivo.
- Mechanistic Study: By selectively activating specific receptors (e.g., TRPV1/TRPA1) and nerve fibers, the models help researchers to precisely map the mechanisms of the cough reflex. They are essential tools for analyzing drug targets, distinguishing between peripheral and central mechanisms, and deeply understanding neuroinflammatory pathways.
- Pharmacodynamic Assessment: The models offer a reliable quantitative platform for screening and evaluating the efficacy of antitussive drugs. By measuring key metrics like cough counts and latency, they quickly determine a drug's potency, establish dose-response relationships, and provide crucial pharmacodynamic (PD) evidence for preclinical drug development.
Our advantages
- Wide-ranging model coverage: The seven core cough models provide full platform coverage, offering a rich and targeted model system that addresses multiple cough pathological mechanisms.
- Multi-Dimensional Endpoint Validation: Beyond simply recording cough counts, we also integrate inflammatory factor detection, airway hyperresponsiveness assessment, and histopathological analysis. This provides comprehensive data support for evaluating drug efficacy.
- Standardized Model Establishment Procedures: Modeling stimulant dosages and other parameters have been optimized and validated, resulting in highly standardized models with strong reproducibility.
- Expert and Experienced Team: We provide in-depth technical support, recommend the optimal model based on drug target characteristics, conduct deep analysis of experimental data, and offer guidance for drug optimization.
- Flexible Solution Adjustment Strategies: Beyond designing study protocols based on clinical development progress, we can also offer customized solutions by adjusting stimulus dosages, exposure times, or using gene-edited mice, all according to the client's specific needs.
- One-Stop Service: Beyond cough models for respiratory diseases, we also offer animal model services for other conditions like cardiovascular and neurological diseases, as well as toxicology and pharmacokinetic services.
Work with Us
- Summarize the project requirements and fill in the information collection form.
- Sign a CDA from both parties to further communicate information, such as targets.
- Select an animal model, discuss experimental design, and determine assay parameters.
- Project costing and project schedule forecasting.
- We provide a detailed project plan, including the required sample quantities, methods, and protocols.
- Both parties confirm the project details and start the project.
- Confirm the timeline of the project.
- We provide periodic results and information on the animal's condition.
- We will work together to make project adjustments as necessary.
- We provide a comprehensive project report promptly.
- We arrange transportation for the produced samples.
- We provide a discussion of the project results and help to arrange the next steps.
- Data storage and archiving.
FAQs
-
Q: What are the special features of the cough model established by your company?
A: Our models cover various aspects of cough pathogenesis, including neural mechanisms, inflammatory response pathways, and immune regulation, conform to the scientific validity and rationality, and accurately simulate the corresponding pathophysiological states.
-
Q: How does your company precisely control the key differences during the establishment of various cough models?
A: Key differences primarily manifest in inducing factors, modeling cycles, and evaluation indicators. By establishing targeted operational protocols, we precisely control aspects such as modeling dosages, administration methods, experimental animal monitoring frequency, and indicator selection, ensuring the unique characteristics of each model are accurately represented.
-
Q: What indicators do you monitor to determine if a cough model has been successfully constructed?
A: We can comprehensively evaluate the success of model construction using objective behavioral indicators like cough frequency, lung function, levels of inflammatory factors in blood and respiratory secretions, and histopathological examinations of respiratory mucosal pathological changes.
-
Q: Can you provide real-time progress feedback during the model establishment process?
A: Yes, we can. Throughout the model establishment process, we will provide you with real-time progress feedback at agreed-upon time points. This includes the status of the experimental animals, preliminary results of various monitoring indicators, the stage of model establishment, and any issues that may require attention.
-
Q: Can more challenging or specialized cough models be successfully established?
A: Our technical team possesses extensive experience and strong technical capabilities in handling more challenging and specialized cough models. With a solid theoretical foundation, exquisite operational skills, and in-depth research into complex issues, we are confident in successfully establishing various specialized cough models to meet your high-difficulty research needs.
Published Data
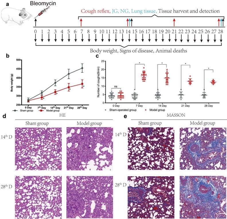
The bleomycin & capsaicin model has been validated for its potential utility in antitussive drug R&D. Results showed significant increases in alveolar wall thickening, structural disorganization, inflammatory cell infiltration, and collagen deposition in the lung tissue of the model group, along with elevated cough sensitivity.
Fig.2 Experimental progress flowchart, H&E staining, Masson's trichrome staining, and cough reactivity.1
Reference
- Guan, Mengyue et al. "Increased expression of transient receptor potential channels and neurogenic factors associates with cough severity in a guinea pig model." BMC pulmonary medicine vol. 21,1 187. https://doi.org/10.1186/s12890-021-01556-w. Distributed under Open Access license CC BY 4.0, without modification.
For Research Use Only.
