- Summarize the project requirements and fill in the information collection form.
- Sign a CDA from both parties to further communicate information, such as targets.
- Select an animal model, discuss experimental design, and determine assay parameters.
- Project costing and project schedule forecasting.
Hypertension Modeling & Pharmacodynamics Services
At Creative Biolabs, we are dedicated to addressing this critical gap by providing a comprehensive suite of well-established and meticulously validated hypertension models, designed to accelerate your preclinical drug efficacy evaluations and advance the development of novel antihypertensive therapies.
Introduction
Hypertension, a pervasive global health challenge, stands as a leading risk factor for severe cardiovascular diseases, including stroke, heart attack, and chronic kidney disease. Its complex etiology, often involving genetic predispositions, lifestyle factors, and intricate physiological dysregulations, necessitates a multifaceted approach to both understanding and treatment. Despite current pharmacological interventions, a significant portion of patients struggle to achieve optimal blood pressure control, highlighting an urgent unmet medical need.
Available Hypertension Models at Creative Biolabs
Preclinical models are foundational for drug discovery, offering controlled environments to dissect disease mechanisms, identify targets, and test candidates. For hypertension, these models are vital for unraveling the complex interplay among the RAAS, sympathetic nervous system, renal function, vascular remodeling, and emerging factors like the gut microbiota. Our rigorous approach ensures high translational relevance, employing genetic and induced methods tailored to your research objectives and the human disease phenotype. Our team provides comprehensive preclinical pharmacological screening services for potential antihypertensive drugs, utilizing a diverse array of meticulously characterized animal hypertension models to ensure reliable data.
| Hypertension Models | Modeling and applications | Animal species |
|---|---|---|
| Spontaneously Hypertensive Rat (SHR) Model | This widely adopted genetic model mirrors human essential hypertension with progressive blood pressure rise. SHRs also develop cognitive deficits and hypertensive brain damage, making them invaluable for studying vascular dementia and age-related neurological changes. | Rat |
| Salt induced Hypertension Model in Dahl Salt-Sensitive Rats | Bred to demonstrate genetic influence on salt-induced hypertension, this model is crucial for investigating salt sensitivity and identifying related genes, providing insights into renal sodium handling. | Rat |
| 5/6 Nephrectomy induced Hypertension Model | This surgical model, involving partial renal mass removal, leads to chronic kidney disease and hypertension. It is important for studying renal dysfunction's interplay with elevated blood pressure and evaluating renoprotective agents. | Mouse |
| Renal Artery Stenosis induced Hypertension Model | Mimicking human renovascular hypertension, these surgical models (e.g., 2K1C, 1K1C) involve renal artery constriction. The 2K1C model, characterized by high-renin, salt-independent hypertension, is particularly useful for investigating the kidney's pivotal role in blood pressure regulation. | Rat, Dog |
| Abdominal Aorta Constriction induced Hypertension Model | This surgical model creates localized resistance, leading to systemic hypertension. It is valuable for studying afterload effects on the heart and vasculature, and evaluating therapies targeting vascular resistance. | Rat, Rabbit, Dog |
| DOCA-Salt induced Hypertension Model | A mineralocorticoid-induced model, typically involving DOCA, a high-salt diet, and often unilateral nephrectomy. It is robust for studying low-renin, volume-dependent hypertension, inflammation, and fibrosis. | Rat |
| L-NAME induced Hypertension Model | Chronic L-NAME administration inhibits nitric oxide synthase, causing endothelial dysfunction and sustained blood pressure increase. This model is ideal for investigating nitric oxide's role in vascular tone and hypertension. | Rat |
| Monocrotaline induced Pulmonary Hypertension Model | This pharmacological model, via a single monocrotaline injection, induces endothelial damage and progressive pulmonary vasculopathy, leading to elevated pulmonary arterial pressure and right ventricular hypertrophy. It is widely used for studying PAH. | Mouse |
| Hypoxia induced Pulmonary Hypertension Model | Exposing animals to chronic low oxygen induces pulmonary vasoconstriction, increased pulmonary arterial muscularization, and right ventricular hypertrophy. It is key for understanding chronic hypoxia's effects on pulmonary circulation. | Mouse |
| Angiotensin-2 Infusion induced Hypertension Model | Continuous Angiotensin II infusion replicates chronic RAAS activation, a central pathway in many hypertension forms. This model effectively tests RAAS inhibitors and studies rapid hypertension onset from increased peripheral resistance. | Mouse, Rat |
| hREN/hANG Transgenic Mouse Hypertension Model | These humanized genetic models, overexpressing human renin (hREN) and human angiotensinogen (hANG) genes, create a functional human RAAS in mice. They provide a highly translatable platform for evaluating drugs targeting the human RAAS. | Mouse |
Fig.1 Two rat models of hypertension: 2K1C and SHRs.1,3
Evaluation Platform
At Creative Biolabs, we leverage a diverse array of cutting-edge technologies for meticulous endpoint analysis of drug efficacy, including:
Advanced Biochemical Assays: Quantifying key biomarkers and metabolic indicators.
Molecular Analyses: Assessing gene expression (e.g., qPCR, RNA-seq) and protein quantification (e.g., Western blot, ELISA).
Cellular Imaging: Visualizing cellular changes and tissue morphology.
Detailed Histopathological Examinations: Comprehensive analysis of target organs for structural damage (e.g., cardiac hypertrophy, renal fibrosis, vascular remodeling).
Behavioral Assessments: Evaluating cognitive endpoints and neurological function.
Key test parameters often include:
- Blood pressure (via telemetry or tail-cuff)
- Heart rate
- Organ weights (heart, kidney)
- Markers of cardiac hypertrophy
- Renal fibrosis indicators
- Vascular stiffness measurements
- Inflammatory cytokines
- Oxidative stress markers
- Behavioral metrics for cognitive function
Applications
Disease Simulation: Accurate simulation of diverse human hypertension forms, including essential hypertension, salt-sensitive hypertension, renovascular hypertension, and pulmonary arterial hypertension, enables a deep understanding of their pathophysiology.
Drug Evaluation: Platforms are ideal for evaluating the efficacy and safety of novel antihypertensive compounds, including small molecules, biologics, and gene therapies, across different mechanistic classes.
Therapy Optimization: Optimization of therapeutic strategies is facilitated, including dose-response studies, combination therapies, and long-term treatment effects on blood pressure, organ protection, and overall cardiovascular health.
Related Cardiovascular Models
Our Advantages
- Extensive Animal Species & Models: Access to a wide range of well-characterized animal models (Mouse, Rat, Rabbit, Dog, NHP), ensuring the best fit for your research.
- Integrated In Vivo and In Vitro Evaluation: Seamless one-stop services from model selection and study design to comprehensive data analysis.
- Professional & Experienced Team: A dedicated team of expert biologists and technicians ensures scientific rigor, ethical compliance, and high-quality data generation.
- Robust Quality Management System: Adherence to stringent protocols and quality control measures for reliable and reproducible results.
Work with Us
Inquiry Stage
Project Start
- We provide a detailed project plan, including the required sample quantities, methods and protocols.
- Both parties confirm the project details and start the project.
- Confirm the timeline of the project.
Project Progress
- We provide periodic results and information on the animal's condition.
- We will work together to make project adjustments as necessary.
Project Completion
- We provide a comprehensive project report promptly.
- We arrange transportation for the produced samples.
- We provide a discussion of the project results and help to arrange the next steps.
After-Sales Support
- Data storage and archiving.
Contact Us
Creative Biolabs has accumulated extensive experience from numerous hypertension-related research projects. This deep understanding allows us to anticipate needs, deliver results efficiently, and design studies that maximize outcomes with minimal resources. We are committed to collaborating closely with you at every step, providing unparalleled assistance for your research. Contact us to discuss your project and discover the significant value of our services.
FAQs
-
Q1: How do you ensure the translational relevance of your hypertension models to human disease?
A: We select models that closely mimic specific human hypertension phenotypes, considering genetic predispositions, physiological mechanisms, and end-organ damage. Our expert team meticulously characterizes each model and designs studies to evaluate endpoints directly relevant to clinical outcomes, ensuring the data generated is highly predictive.
-
Q2: Can Creative Biolabs accommodate studies requiring continuous blood pressure monitoring?
A: Absolutely. We frequently utilize radio-telemetry, considered the gold standard for continuous and remote blood pressure monitoring in conscious, unrestrained animals. This advanced technique provides highly accurate and comprehensive cardiovascular data, capturing circadian rhythms and subtle responses to interventions.
-
Q3: How do you handle data analysis and reporting for your studies?
A: Our services include comprehensive data analysis performed by experienced statisticians and biologists. We provide detailed reports encompassing raw data, statistical analyses, graphical representations, and expert interpretation of findings, ensuring clear and actionable insights for your drug development program.
-
Q4: Can you develop custom hypertension models for unique research questions?
A: Certainly. We understand that some research objectives require specialized approaches. Our team possesses extensive expertise in custom model development and validation, working closely with clients to design and implement bespoke models tailored to address highly specific mechanistic questions or unique therapeutic targets.
-
Q5: What are the key differences between genetic and induced hypertension models?
A: Genetic models spontaneously develop hypertension due to inherited factors, providing insights into long-term disease progression and genetic predispositions. Induced models, on the other hand, are created through pharmacological agents, surgical interventions, or dietary manipulations, allowing for the study of specific pathways or more acute forms of hypertension.
-
Q6: How do you assess end-organ damage in your hypertension studies?
A: We employ a multi-modal approach to assess end-organ damage, including histological examinations (e.g., cardiac hypertrophy, renal fibrosis, vascular remodeling), molecular biomarker analysis (e.g., inflammatory markers, oxidative stress), and functional assessments (e.g., renal function tests, echocardiography for cardiac function).
-
Q7: How do I choose the best model for my research?
A: Selecting the optimal model depends on your specific research goals, the therapeutic target, and the desired endpoints. Our scientific team will consult with you to understand your project's nuances, helping to identify the most appropriate model that offers the highest translational relevance and maximizes the efficiency of your study.
Published Data
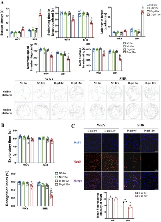
Fig.2 Cognitive impairment of SHRs.2,3
This article investigated how aging exacerbates cognitive decline in SHRs through the induction of cerebral microvascular endothelial dysfunction. The study utilized the SHR model to explore the underlying mechanisms contributing to hypertension-related cognitive impairments. The findings shed light on the intricate relationship between hypertension, aging, and cerebrovascular health, demonstrating how endothelial dysfunction in the brain's microvasculature plays a crucial role in cognitive deficits observed in this model. This research provides valuable insights for developing therapeutic strategies aimed at preserving cognitive function in hypertensive individuals, particularly in aging populations.
References
- Wu, Mei et al. "Aging aggravates cognitive dysfunction in spontaneously hypertensive rats by inducing cerebral microvascular endothelial dysfunction." PloS one vol. 20,3 e0316383. 13 Mar. 2025, DOI:10.1371/journal.pone.0316383
- Moreno, Karyne Garcia Tafarelo et al. "A New Approach for the Development of Multiple Cardiovascular Risk Factors in Two Rat Models of Hypertension." Pharmaceuticals (Basel, Switzerland) vol. 15,7 853. 12 Jul. 2022, DOI:10.3390/ph15070853
- Distributed under Open Access license CC BY 4.0, without modification.
For Research Use Only.
